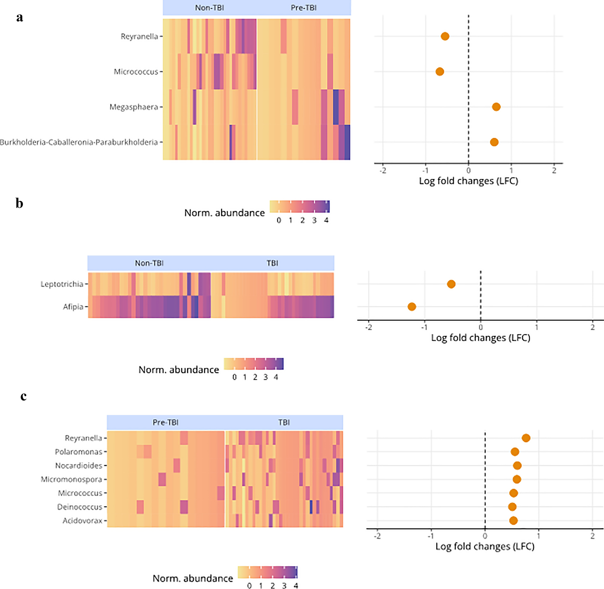
Figure 4

Genera with statistically significant differential abundance comparing household contacts (n = 82) TB infection status. (a) non-TBI vs. pre-TBI, (b) non-TBI vs. TBI, and (c) pre-TBI vs. TBI.

Genera with statistically significant differential abundance comparing household contacts (n = 82) TB infection status. (a) non-TBI vs. pre-TBI, (b) non-TBI vs. TBI, and (c) pre-TBI vs. TBI.