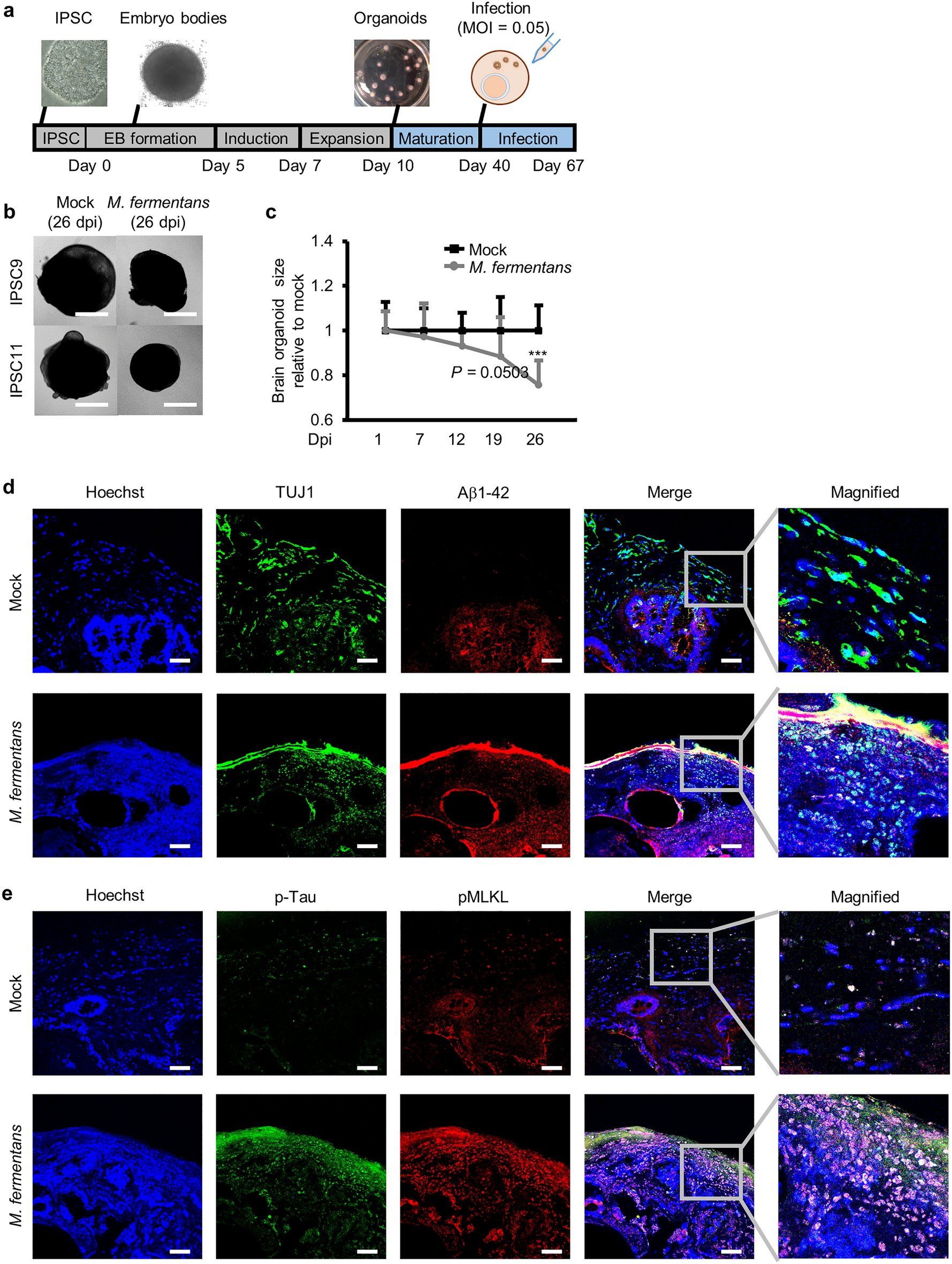
Figure 3

M. fermentans induces necrotic cell death accompanied by accumulation of Aβ1–42 and p-tau in human induced pluripotent stem cell (hIPSC)-derived brain organoids. (a) Schematic diagram of M. fermentans infection of maturated brain organoids derived from hIPSCs. (b) Representative microscopy images of mock- or M. fermentans-infected brain organoids at 26 dpi. (c) Dot plot of M. fermentans-infected brain organoid sizes relative to mock controls at each time point. (d, e) Representative immunohistochemistry images of mock- or M. fermentans-infected brain organoids using the indicated antibodies at 26 dpi. Scale bars = 1000 μm for (b) and 50 μm for (d, e). Results are expressed as mean ± SD; ***p ≤ 0.001 (unpaired Student’s t-test). Results are averaged from more than three independent experiments.