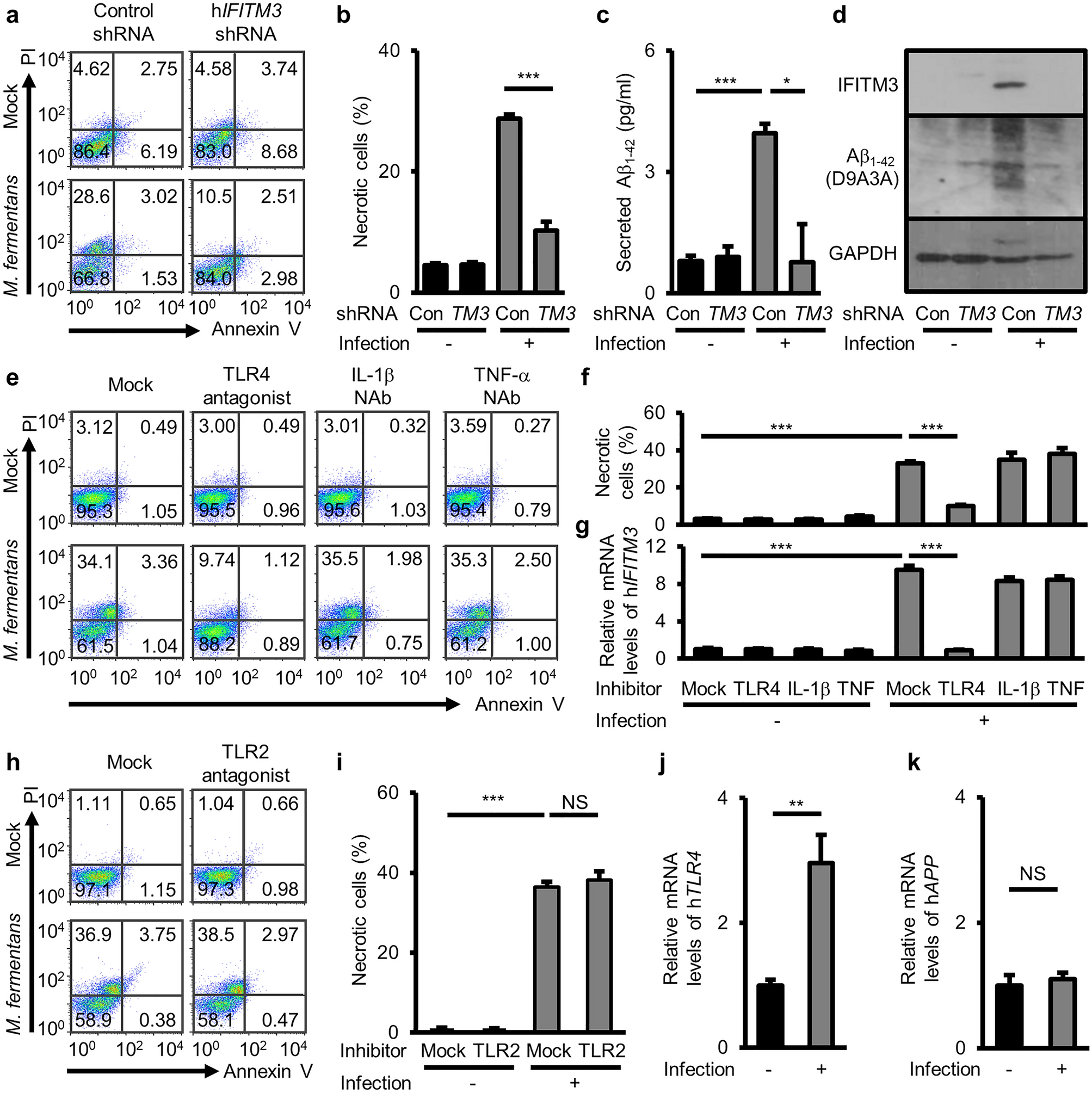
Figure 5

M. fermentans induces IFITM3-mediated Aβ1-42 accumulation, resulting in necrotic neuronal cell death. (a) Representative flow cytometry dot plots from Annexin V/PI apoptosis assays for mock- or M. fermentans-infected indicated gene knockdown SH-SY5Y cells at 12 dpi. (b) Bar graph of Annexin V-negative PI-positive cells for data from (a). (c) Quantification of secreted Aβ1−42 in the SH-SY5Y culture medium from (a) determined by ELISA. (d) Representative western blotting image from mock- or M. fermentans-infected indicated gene knockdown SH-SY5Y cells using the indicated antibodies at 12 dpi. (e) Representative flow cytometry dot plots from Annexin V/PI apoptosis assays of mock- or M. fermentans-infected SH-SY5Y cells after TLR4 antagonist or the indicated neutralizing antibody (NAb) treatment. (f) Bar graph of Annexin V-negative PI-positive cells from (e). (g) Bar graph of hIFITM3 gene expression levels normalized against the GAPDH gene in infected SH-SY5Y cells from (e). (h) Representative flow cytometry dot plots from Annexin V/PI apoptosis assays of mock- or M. fermentans-infected SH-SY5Y cells after treatment with TLR2 antagonist. (i) Bar graph of Annexin V-negative PI-positive cells from (h). (j, k) Bar graphs of gene expression levels of hTLR4 (j) and hAPP (k) in infected SH-SY5Y cells at 12 dpi, which were determined by qPCR and normalized against the GAPDH gene. Original blots are presented in Supplementary Fig. S9. Con, control knockdown SH-SY5Y cells; TM3, hIFITM3 knockdown SH-SY5Y cells; NAb, neutralizing antibody. Bar graphs present mean values ± SD; *p ≤ 0.05; **p ≤ 0.01; ***p ≤ 0.001 (unpaired Student’s t-test). Data are averages of three or more independent experiments.