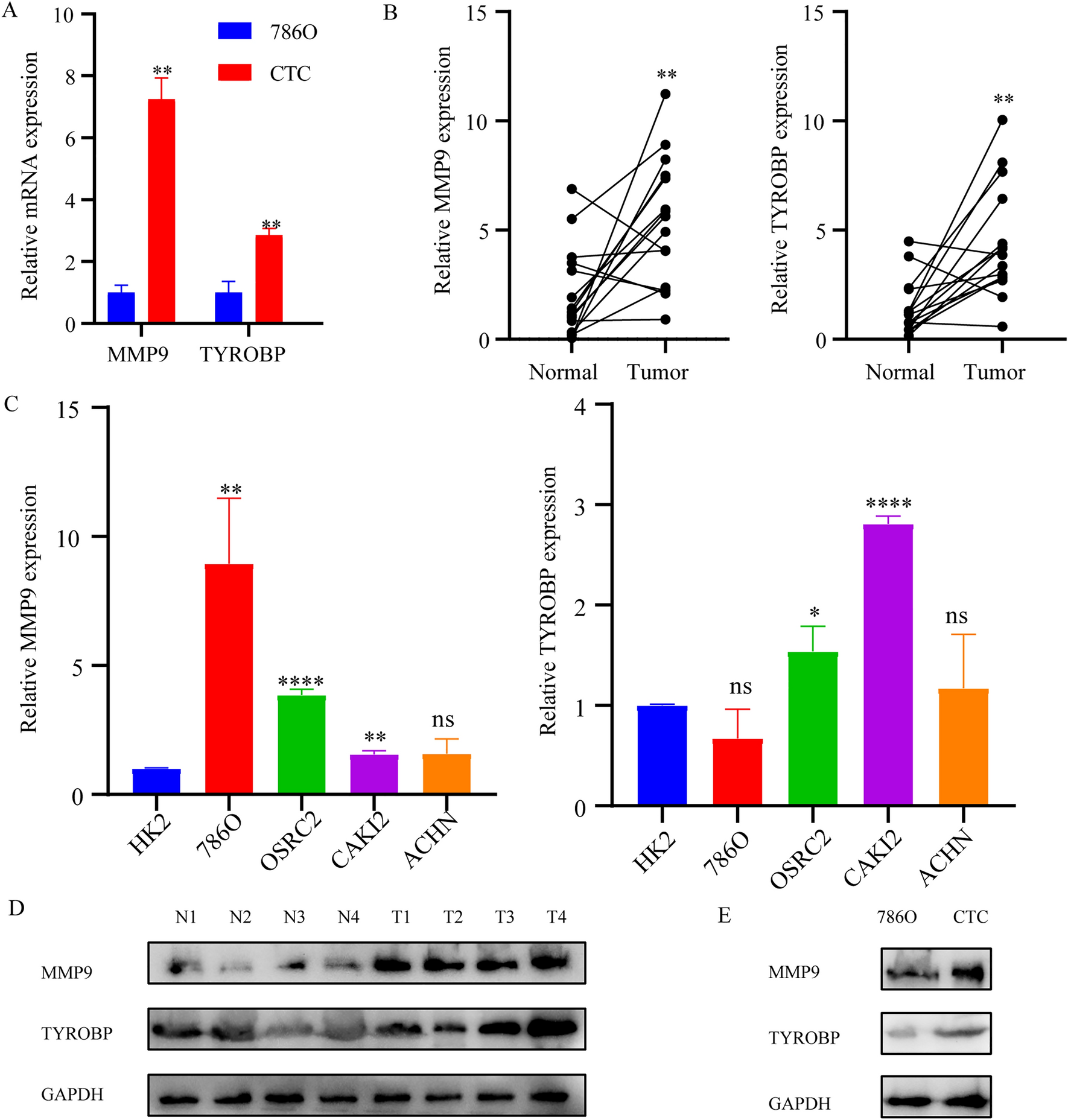
Figure 10

The expression of key genes. (A) The expression levels of MMP9 and TYROBP in CTCs. (B) The mRNA expression levels of MMP9 and TYROBP in renal cancer tissues. (C) The mRNA expression levels of MMP9 and TYROBP in renal cancer cell lines. (D) Western blot analyses of MMP9 and TYROBP expression in 4 representative tumors and paired adjacent tissues. (E) Western blot analyses of MMP9 and TYROBP expression in CTCs. *p < 0.05; **p < 0.01; ***p < 0.001.