Figure 3
From: Small RNA transcriptome analysis using parallel single-cell small RNA sequencing

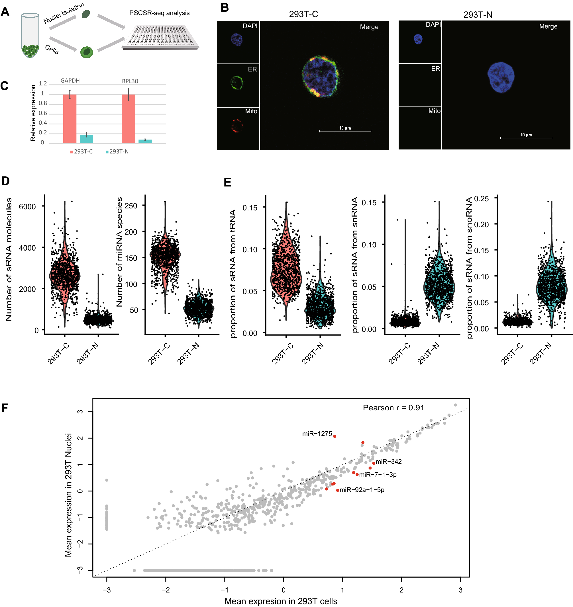
Small RNA profiling of nuclei isolated from HEK293T cells using PSCSR-seq. (A) Flowchart of parallel small RNA profiling of nuclei (293 T-N) and whole cells (293 T-C). (B) Microscope visualization of nuclei (293 T-N) and whole cells (293 T-C). The samples were stained with DAPI, ER-tracker, and Mito-tracker (see the “nuclei isolation” section of Methods). (C) Relative expression levels of marker genes in cells and nuclei. Error bars represent the standard deviation (n = 3). (D) Violin plots for comparing the distribution of total small RNA molecule counts per cell, miRNA species numbers per cell, and (E) proportions of different forms of small RNAs between nuclei and whole cells (also see Supplementary Table S1). (F) Consistency of miRNA expression between nuclei and whole cells. Nuclei or whole cells in PSCSR-seq were pooled together, and the miRNA abundance was averaged. The axis is the log10 transformed. Red dots indicate the differentially expressed miRNAs. For source data, see Supplementary Table S5.