Figure 4
From: Small RNA transcriptome analysis using parallel single-cell small RNA sequencing

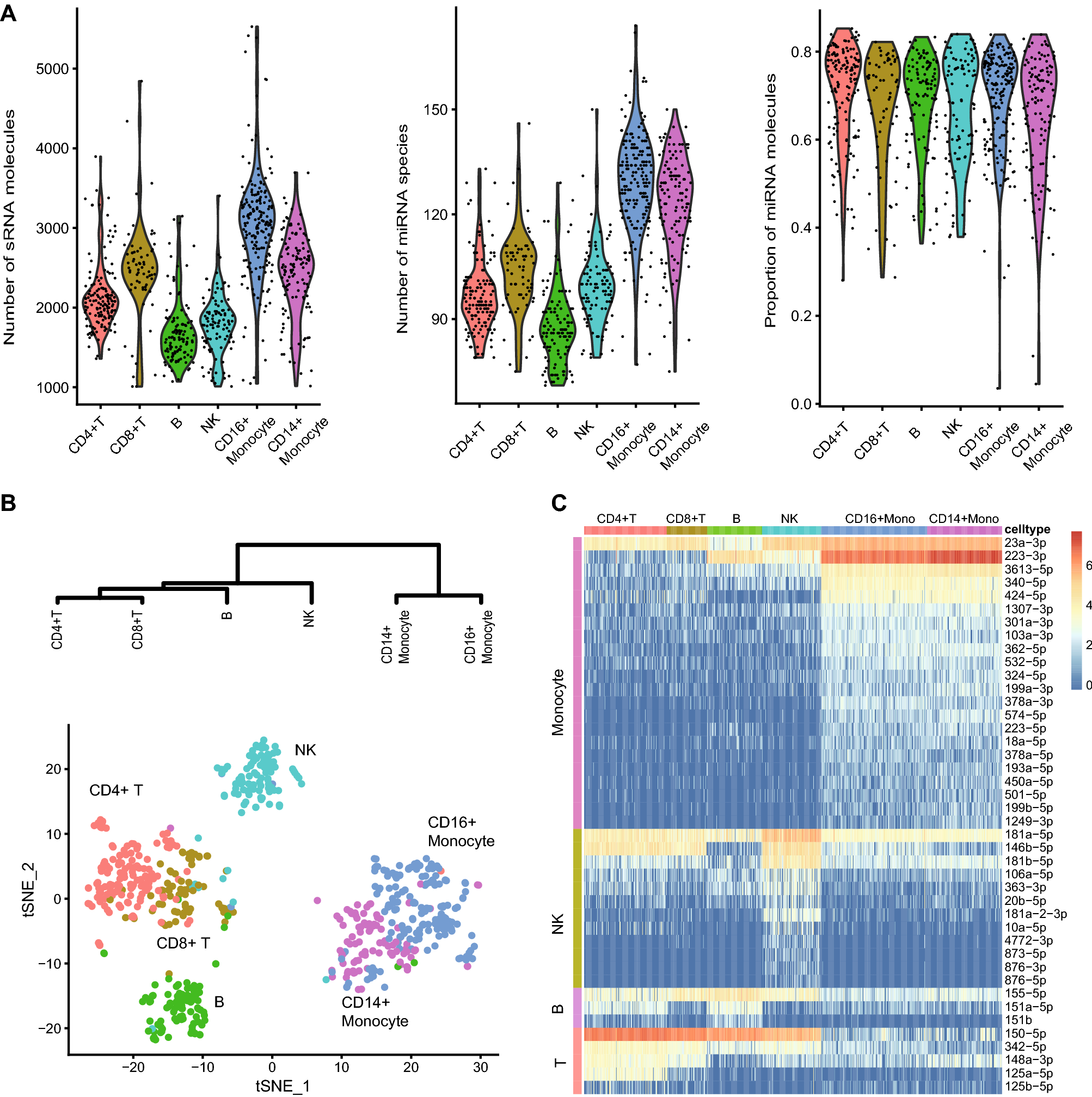
Small RNA profiling of PMBCs using PSCSR-seq. (A) Violin plots showing the distribution of small RNA molecule counts, miRNA species numbers, and proportions of miRNA for individual cell populations. (B) tSNE plot and hierarchical clustering tree of PBMCs derived from miRNA expression profiles. For the hierarchical clustering analysis, cells of PBMC subpopulations were pooled together, and the miRNA expression was averaged. (C) Heatmap presentation of upregulated miRNAs in PBMC subpopulations. Each row indicates particular upregulated miRNA in PBMC subpopulations (highly similar CD4 + /CD8 + T cells and CD14 + /CD16 + monocytes were grouped together). The color bar indicates the miRNA expression level.