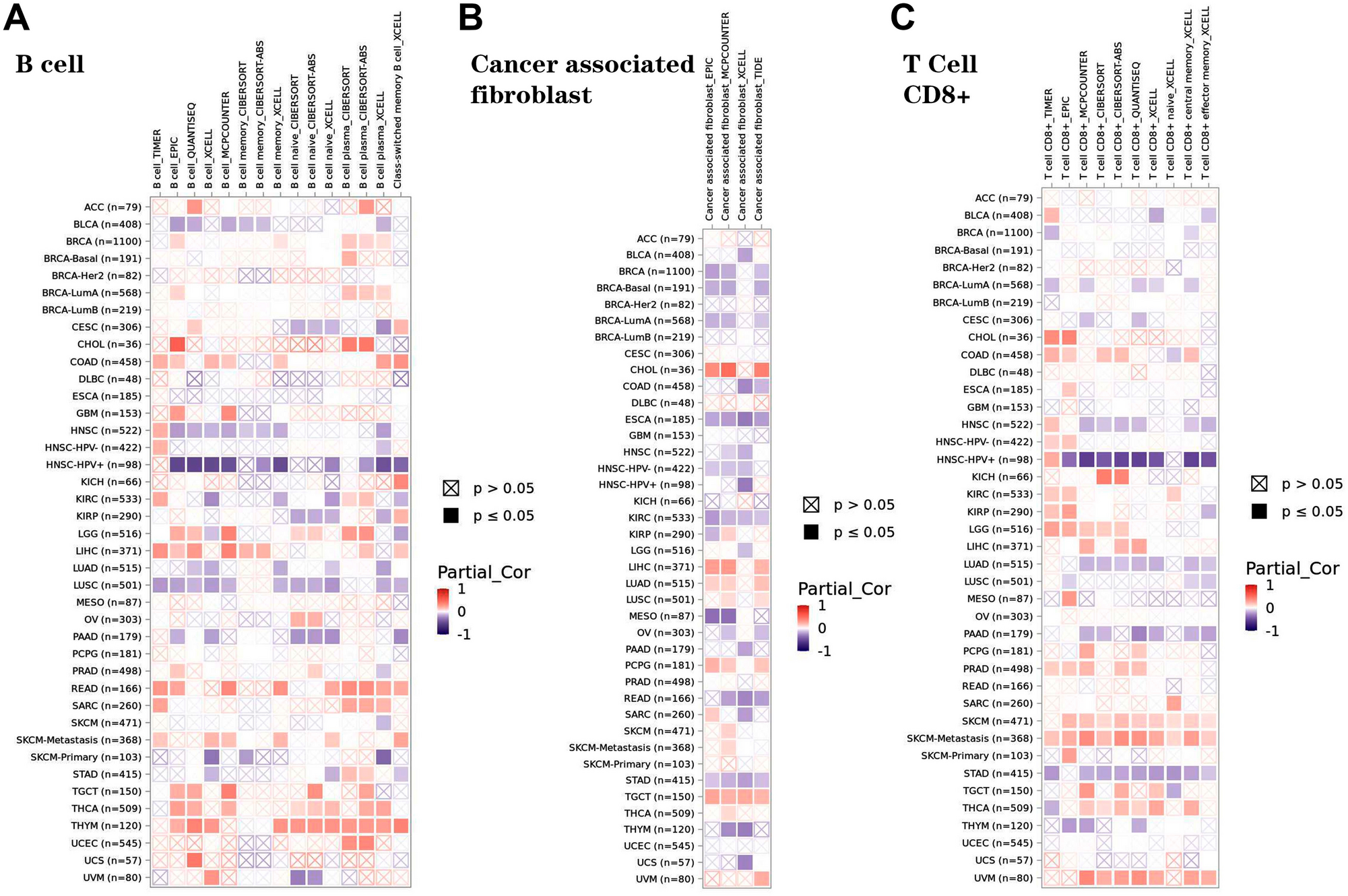
Figure 9

Correlations of immune cells with BARX2 expression in tumours. (A–C) Characterization of BARX2 expression in relation to (A) B-cell, (B) cancer-associated fibroblast and (C) CD8 + T-cell immune infiltration using the TIMER2.0 database. Several algorithms, such as TIMER, EPIC, QUANTISEQ, XCELL, MCPCOUNTER, CIBERSROT, CIBERSORT-ABS and TID, were used to explore these correlations. Red indicates positive correlations (0–1), blue indicates negative correlations (− 1 to 0). *p < 0.05 is considered statistically significant. Crosses indicate nonsignificant correlations.