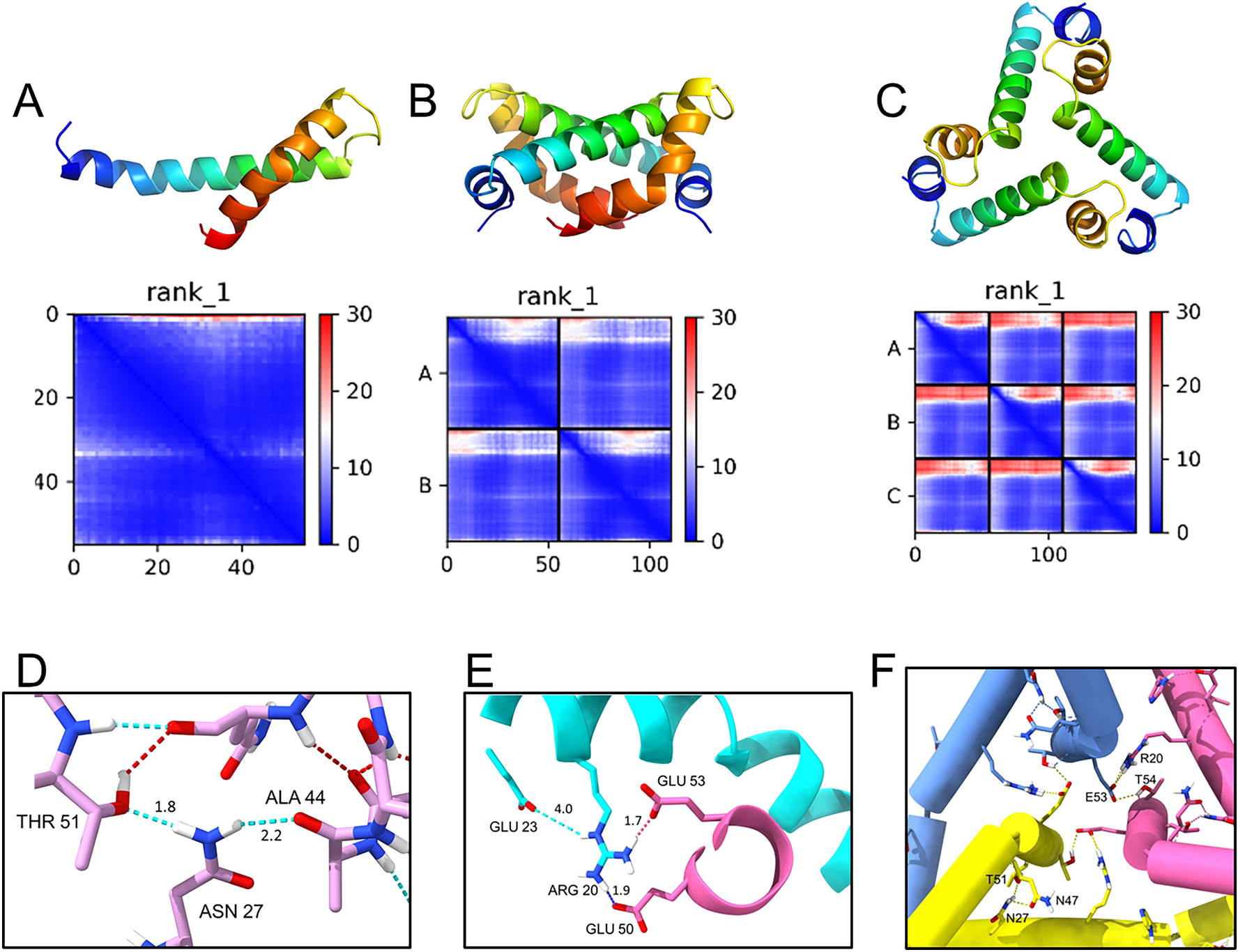
Figure 6

ZN structure prediction with Alphafold-2. (A–C) Predicted AF2 structures for peptide (4–58, i.e., without His tag and linker), from N-terminus (dark blue) to C-terminus (orange) for monomer (A), dimer (B) and trimer (C). Below, the Predicted Alignment Error (PAE) plots show the level of confidence in long range interactions (more confidence = blue, less confidence = red). Most of the residues in the AF2 had high pLLDT confidence scores (pLDDT > 80); (D–F) critical interactions predicted by AF2 within the region 1–58 of full length ZIKV NS4A monomer (D), dimer (E) and trimer (F).