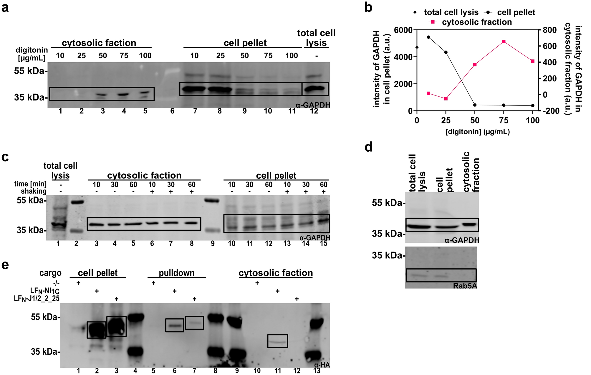
Figure 3

Western blot analysis of Flp-In 293-EpCAM-BirA for cytosolic extraction with digitonin. (a) Western blot of GAPDH from Flp-In 293-EpCAM-BirA cells, incubated with 10–100 µg/mL digitonin for 10 min, 4 °C. Cytosolic fractions (lane 1–5) were separated from other cellular compartments (lane 7–11) by centrifugation. Cells labelled “total cell lysis” (lane 12) were incubated directly in Laemmli sample buffer. All samples were analyzed via western blot, stained with anti-GAPDH. (b) Quantification of western blot bands from (a). (c) Western blot of GAPDH from Flp-In 293-EpCAM-BirA cells incubated with 50 µg/mL for 10–60 min on ice without shaking (lane 3–5, 10–12) or with shaking at 4 °C (lane 6–8, 13–15). Cytosolic extracts (lane 3–8) and other cellular compartments (lane 10–15) were analyzed and stained with anti-GAPDH. Cells labelled “total cell lysis” were directly incubated in 1 × Laemmli sample buffer. Lanes 2 and 9 were loaded with protein MW marker. (d) Western blot of GAPDH and Rab5A from Flp-In 293-EpCAM-BirA cells incubated in 50 µg/mL digitonin extraction buffer for 10 min and analyzed via western blot, staining for GAPDH (cytosolic fraction) and anti-Rab5A (endosomal fraction). (e) Western blot analysis of HA-tagged DARPins in Flp-In 293-EpCAM-BirA incubated with 50 nm PAwt-sANTXR-Ac2 and 500 nM LFN-NI1C (lanes 2, 6, 11) or LFN-J1/2_2_25 (lanes 3, 7, 12). DARPin cargoes were pulled down from the cytosolic fraction via streptavidin magnetic beads (lanes 5–7) and the beads were treated with Laemmli buffer. The remaining cytosolic fraction after pulldown (lanes 10–12), as well as the residual cell pellet of the digitonin extraction (lanes 1–3) are shown in addition. Lanes 4, 8–9 and 13 were loaded with protein ladder. The western blot was stained with anti-HA-tag for LFN-DARPin detection. High concentrations of digitonin in samples 10–12 lead to a different running behavior of analyzed samples, resulting in protein bands appearing at lower molecular weight.