Figure 1
From: Comprehensive analysis of mitophagy in HPV-related head and neck squamous cell carcinoma

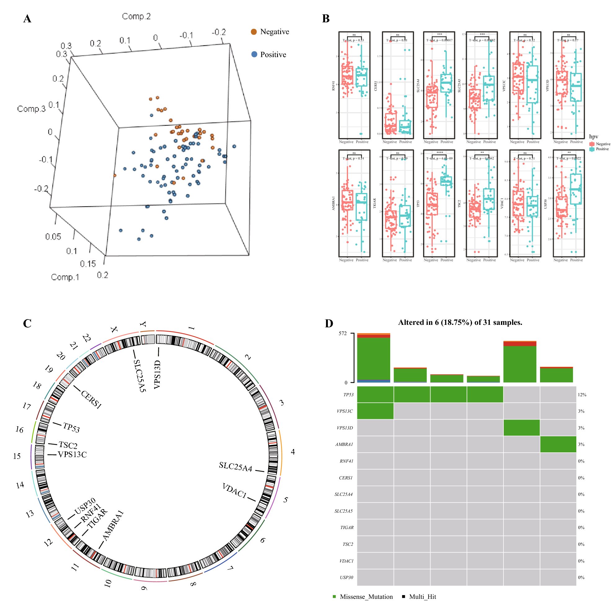
(A) Differences and mutations in mitophagy regulate gene expression. PCA was plotted according to groups of HPV-positive and HPV-negative. (Negative-HPV-negative, Positive-HPV-positive). (B) The box diagram shows the expression of mitophagy regulatory genes in HPV-negative and HPV-positive samples. (C) The localization of mitophagy regulatory genes on chromosomes. D.Mutation of mitophagy regulatory genes in HPV-positive HNSCC. In (D), rows represent the number of patients with HNSCC, and the columns represent different genes.