Figure 5
From: Comprehensive analysis of mitophagy in HPV-related head and neck squamous cell carcinoma

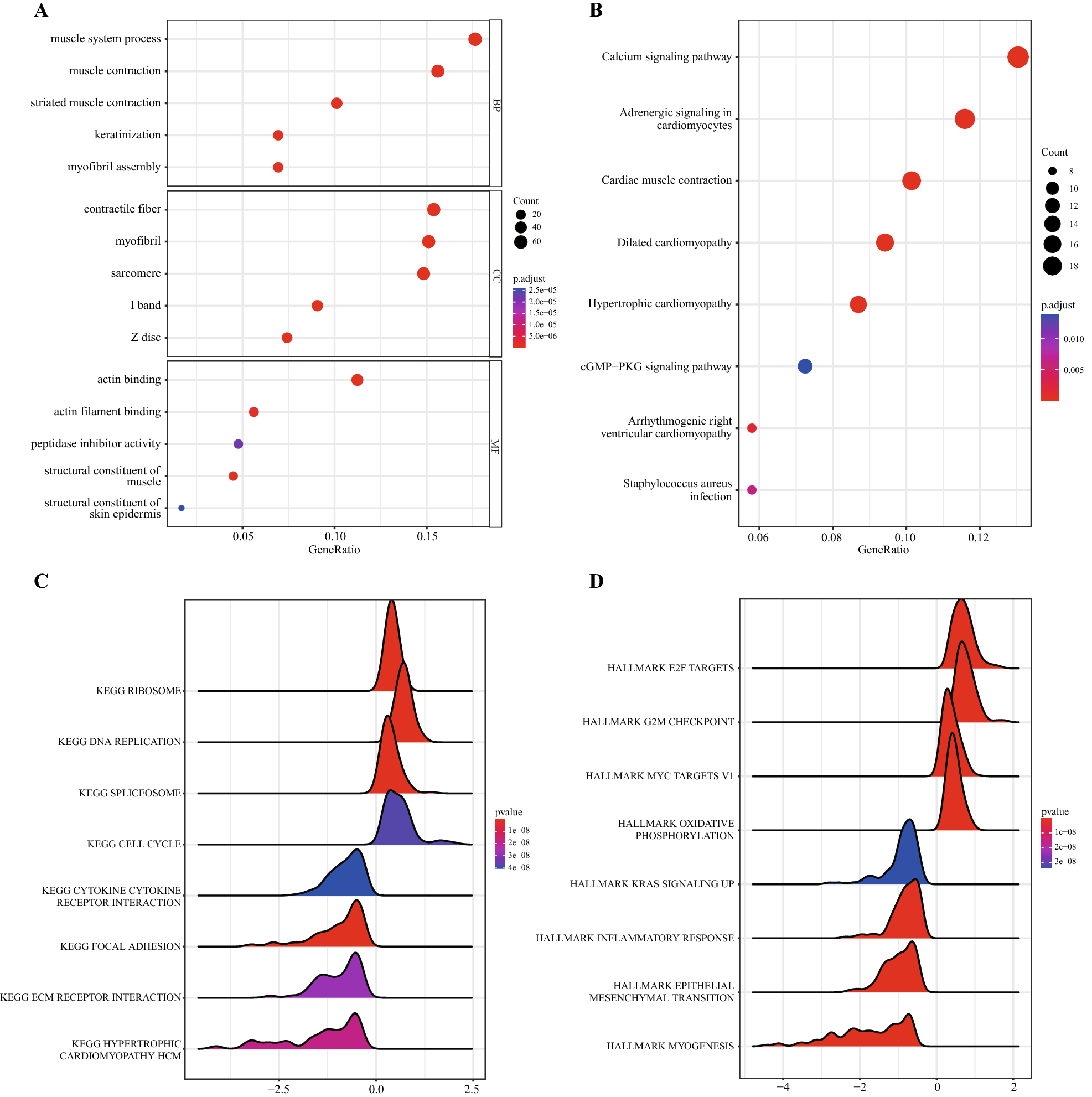
Enrichment analysis. (A–B) GO functional enrichment analysis. The abscissa is the gene ratio, the ordinate is GO terms, P value the node size represents the number of genes enriched in the pathway, and the node colour represents − log10. BP, biological process. MF, molecular function. CC, cellular component. (C–D) KEGG pathway enrichment analysis: the horizontal coordinate is the gene ratio, the vertical coordinate is the pathway name, the node size represents the number of genes enriched in the pathway, and the node colour represents − log10 (P value). GSEA of mitophagy regulatory gene subtypes was performed, and the results were visualized in the form of a mountain map. The abscissa is the gene ratio, the ordinate is the KEGG pathway, and the colour represents the P value. GSEA of mitophagy regulatory gene subtypes was performed, and the results were visualized in the form of a mountain map. The abscissa is the gene ratio, the ordinate is HALLMARK, and the colour represents the P value. (Software: R (4.0.2) version. R packet: cluster Profiler [4.6.2]. URL: https://code.bioconductor.org/browse/clusterProfiler/; https://bioconductor.org/packages/clusterProfiler/).