Figure 7
From: KCC2 downregulation after sciatic nerve injury enhances motor function recovery

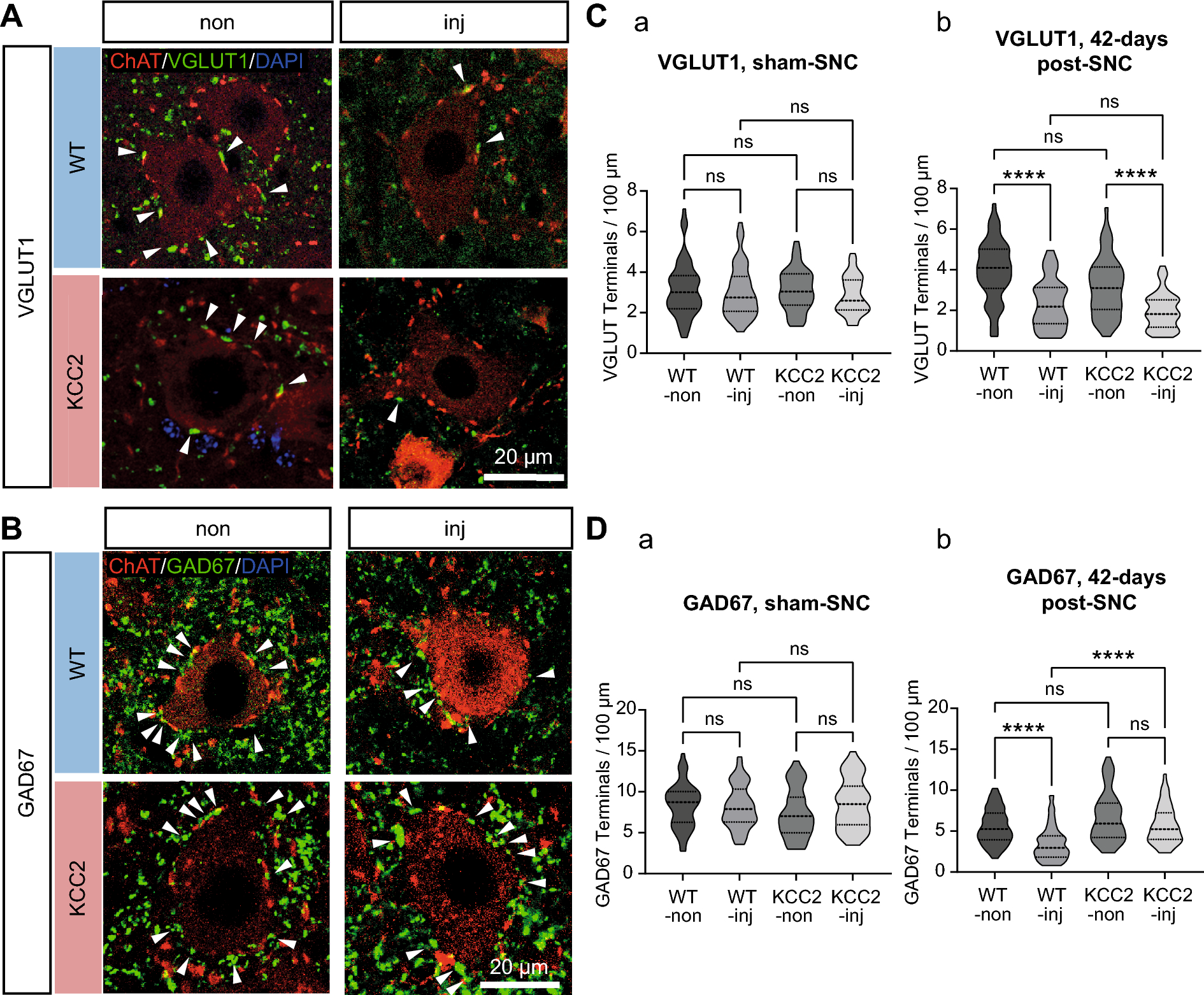
Injury-induced KCC2 downregulation influences post-injury reorganization of motoneuron soma targeting GABAergic (GAD67) terminals but not glutamatergic (VGLUT1) terminals. (A,B) Representative motoneurons from the injured-side (inj) and uninjured-side (non) ventral horn (L4-L5, Rexed lamina IX), for wild-type (WT) and CaMKII-KCC2 (KCC2) mice at 42-days post-SNC. Immunofluorescence for VGLUT1 or GAD67 (both green, separately), ChAT (red) and DAPI (blue). Scale bar, 20 µm. Terminals synapsing onto the motoneuron soma can be individually resolved as green punctae (arrowheads) along the red soma perimeter. (A) VGLUT1 terminals. (B) GAD67 terminals. (C,D) Truncated violin plots quantifying the number of VGLUT1 (C), and GAD67 (D), positive terminals (count per 100 µm), for individual motoneuron somas from the injured-side (inj) and uninjured-side (non) ventral horn (L4-L5, Rexed lamina IX), for wild-type (WT-inj, WT-non), and CaMKII-KCC2 (KCC2-inj, KCC2-non), mice at 42-days after SNC or sham-SNC. *p < 0.05, **p < 0.01, ***p < 0.001, ****p < 0.0001; Kruskal–Wallis test, post-hoc Dunn’s multiple comparisons test. Cohorts [WT-inj, WT-non, KCC2-inj, KCC2-non]. (C) VGLUT1 terminal count at: (C: a) 42-days after sham-SNC, n = [57, 65, 47, 47] cells, 3 wild-type, 3 CaMKII-KCC2 mice; (C: b) 42-days post-SNC, n = [68, 54, 47, 52] cells, 3 wild-type, 3 CaMKII-KCC2 mice. (D) GAD67 terminal count at: (D: a) 42-days after sham-SNC, n = [46, 56, 50, 43] cells; 3 wild-type, 3 CaMKII-KCC2 mice; (D: b) 42-days post-SNC, n = [68, 62, 61, 52] cells, 3 wild-type, 3 CaMKII-KCC2 mice.