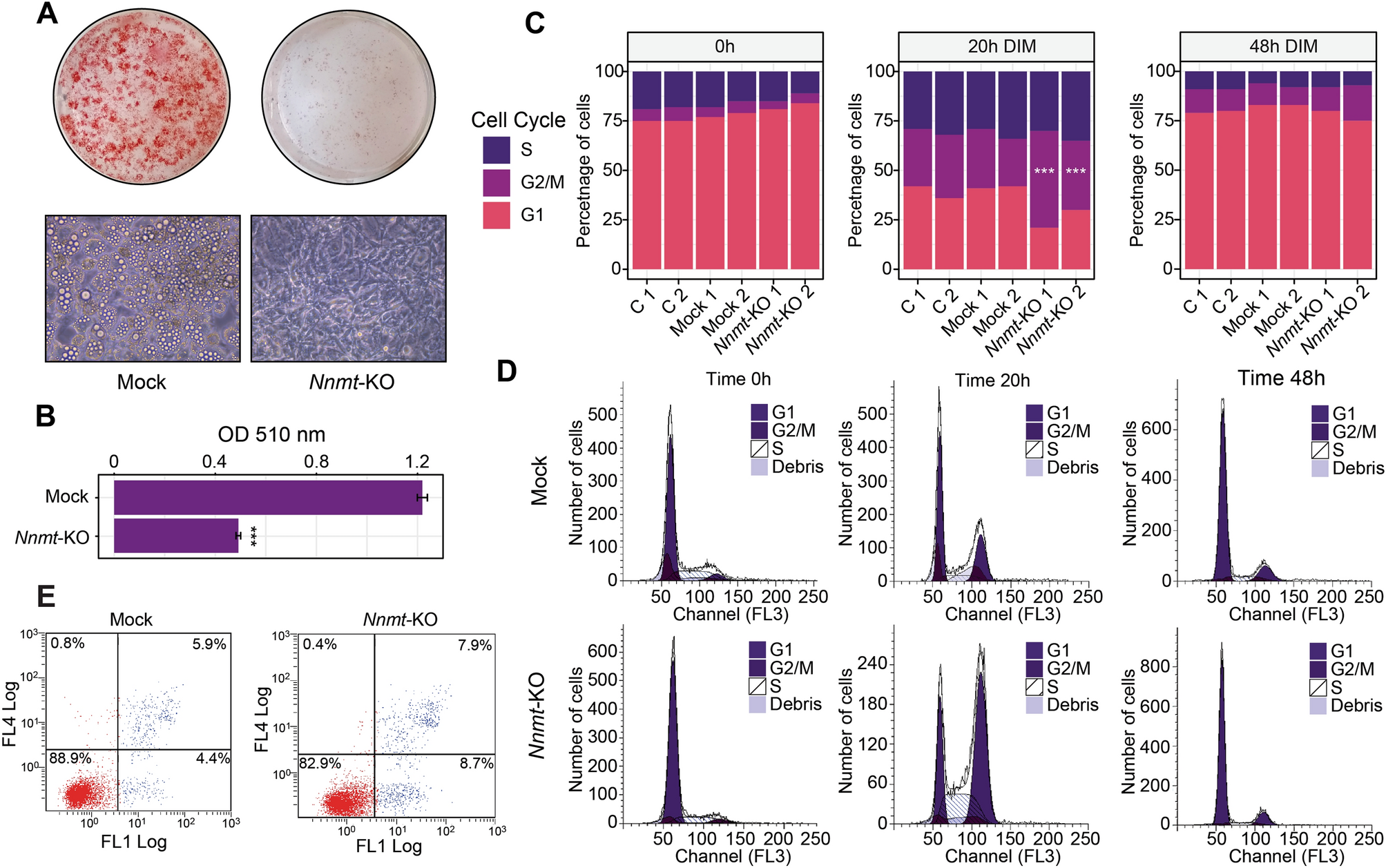
Figure 2

Nnmt deficiency impairs adipocyte differentiation by regulating MCE. (A) Terminal adipogenesis was analyzed 10 days after DIM induction in 3T3-L1-Nnmt-KO (3T3-L1-CRISPR/CAS9 Nnmt guides) and mock control cells (3T3-L1-CRISPR/CAS9 empty) by Oil Red-O staining and bright field microscopy (20× magnification). (B) Statistical data for Red-Oil staining quantification by OD measurements. Data are presented as means ± S.D. (n = 3) and statistical significance was calculated with a one-sided Welch’s t-test. (C) DNA content was analyzed by PI staining and FACS analysis was performed at different times after hormonal stimulation (T0, 20 h DIM and 48 h DIM). The percentage of cells in each phase of the cell cycle are represented in the graph plot, which shows the results of three independent experiments. Statistical significance was calculated by a chi-squared test using a 3 × 2 contingency table including the percentage of cells at each cell cycle stage (G1, S, G2/M) and in each experimental condition (mock – Nnmt-KO) per triplicate. (D) Flow cytometry plots representative of one independent experiment. (E) Annexin and PI staining. Nnmt-KO and mock cell lines were stained 48 h after DIM induction with Fluor 488 annexin V and PI and analyzed by flow cytometry. The loss of Nnmt did not influence either cell viability or apoptotic rate. For all the panels: *p < 0.05; **p < 0.01; ***p < 0.001.