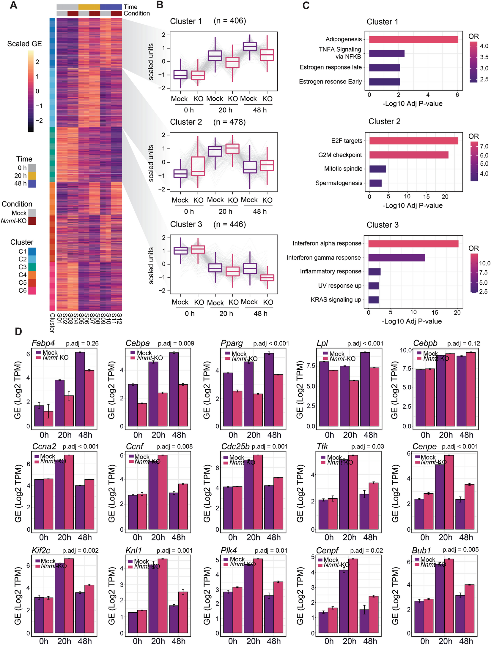
Figure 3

NNMT regulates molecular pathways related with fat cell differentiation and cell cycle progression. (A) Heatmap representing the gene expression values of the significant genes (Adj. p.value < 0.05) obtained from a likelihood ratio test analysis comparing Nnmt-KO and mock samples across different time points. Genes were ascribed to different clusters according to their expression pattern. (B) Boxplots indicating the scaled gene expression values observed for genes contained in clusters 1, 2 and 3. (C) Barplots depicting the significant enrichment of molecular signatures (Hallmark gene set, MSigDB) of clusters 1, 2 and 3. Bar length represents statistical significance (− Log10 Adj. p.value) and color scale represents the Odds Ratio of the different gene pathways interrogated. (D) Differentially expressed genes in Nnmt-KO compared to mock 3T3-L1 cell lines during MCE as determined by RNA sequencing. The upper panel shows selected genes known to have a key role in adipogenesis. The middle panel shows the time-dependent upregulation of G2/M transition-related genes. And the lower panel shows selected genes related to cytoskeleton organization during cell cycle cytokinesis. For all the plots, gene levels are represented as the log2 of the Transcripts Per Kilobase Million (TPM), and statistical significance for the conditions was assessed using a likelihood ratio test, as described in the methods section.