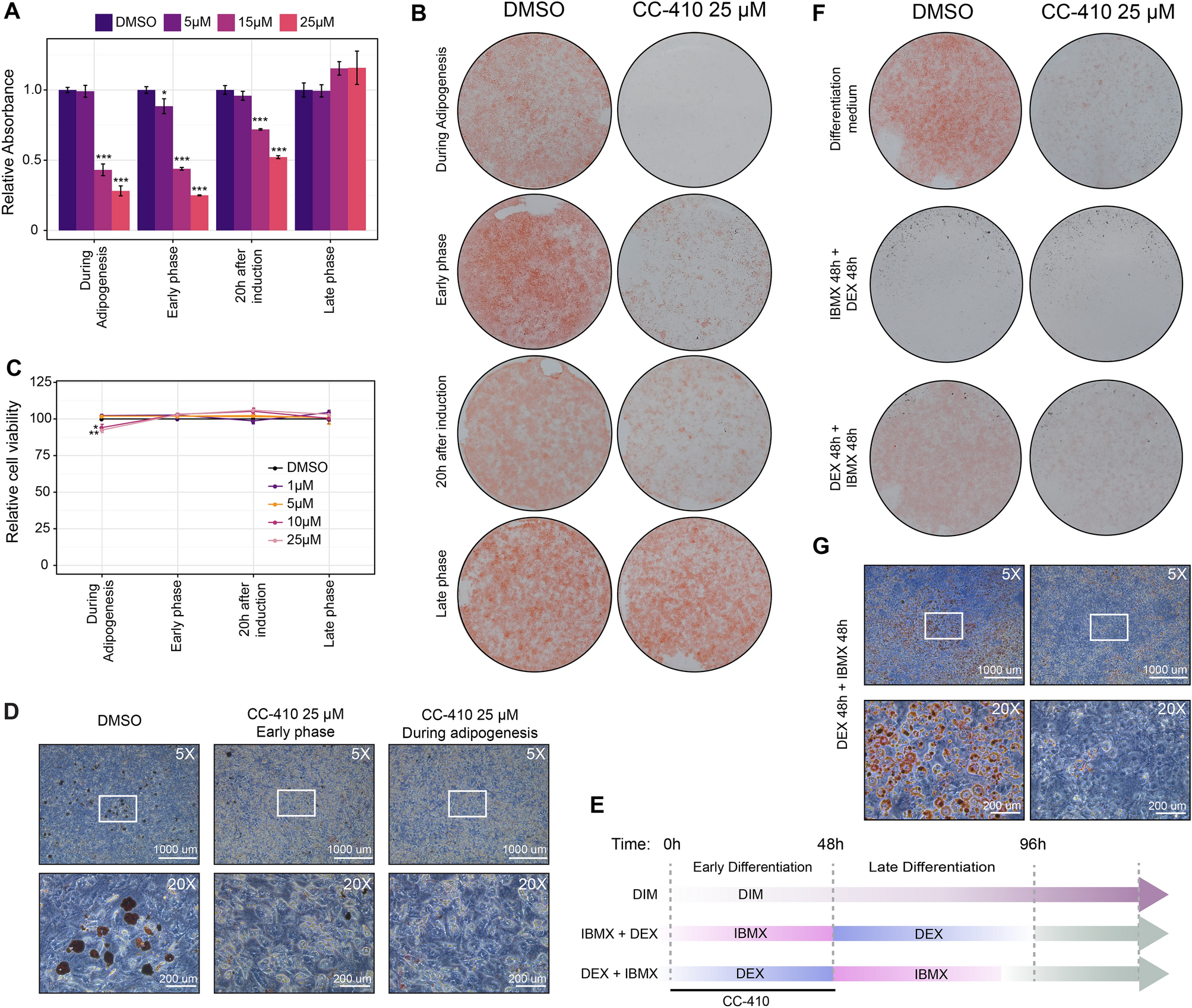
Figure 6

Time-dependent inhibition of NNMT using CC-410 molecule impairs terminal adipocyte differentiation by blocking the GC signaling cascade. (A) Post confluent 3T3-L1 cells were incubated with various concentrations of CC-410 with different schedules during the differentiation process. Oil Red-O-staining was assessed 10 days after adipogenic induction and quantified by OD measurement. Data are presented as means ± S.D. (n = 3) versus vehicle control (DMSO). (B) Representative images of culture plates following Oil Red-O staining in the untreated controls and CC-410 treated adipocytes. (C) Viability of 3T3-L1 cells treated with CC-410 (1–25 uM). Data are presented as average ± SEM normalized (% untreated control) versus CC-410 treated samples. (D) CC-410 treatments effectively inhibit adipogenesis in mouse embryonic stem cell precursor cell line C3H10T1/2. Representative microscope images (5× and 20×) of Oil Red-O stained C3H10T1/2 cell lines treated with vehicle control (DMSO) or 25 µM CC-410 in the first 48 h of DIM induction (Early phase) or continued throughout the period of differentiation (During adipogenesis). (E) Time schedule administration of the different combinations of hormonal inducers with/without CC-410 in 3T3-L1 cells. (F) Two days post-confluent 3T3-L1 were treated with the combinations indicated and stained 10 days later with Oil Red-O-staining. From top to bottom: DIM ± CC-410 48 h, IBMX ± CC-410 48 h followed by 48 h treatment with DEX and DEX ± CC-410 48 h followed by treatment with IBMX for 48 h. (G) Microscope images (5× and 20× magnifications) of Oil Red-O-staining of the DEX 48 h + IBMX 48 h condition with and without CC-410 treatment. Data represent three independent experiments each with at least three technical replicates. Statistical significance was calculated using a one-sided Welch’s t-test. For all panels: *p < 0.05; **p < 0.01; ***p < 0.001.