Figure 2
From: Tracking supercritical geothermal fluid distribution from continuous seismic monitoring

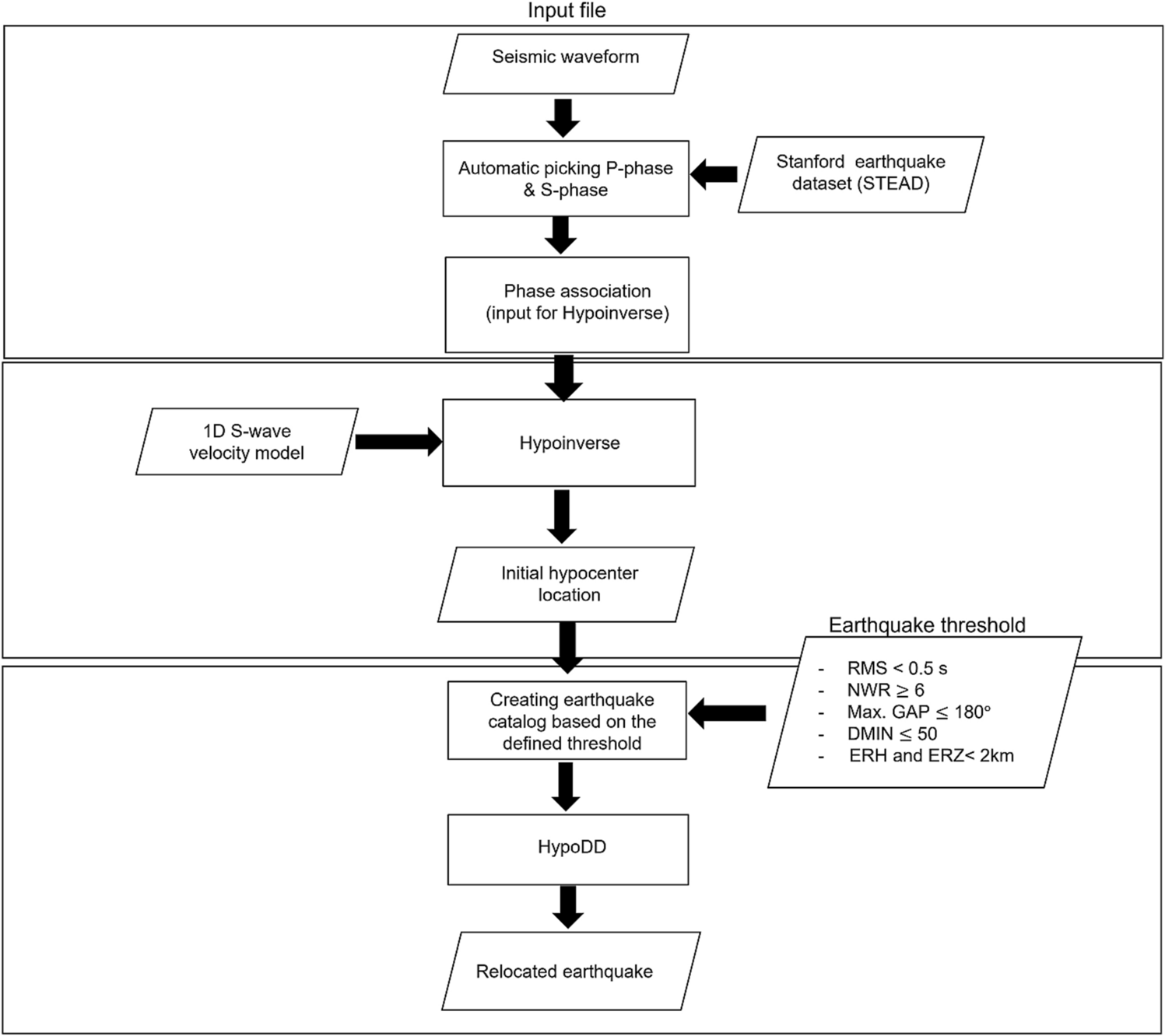
Flowchart summarizing the method in this study.
From: Tracking supercritical geothermal fluid distribution from continuous seismic monitoring

Flowchart summarizing the method in this study.