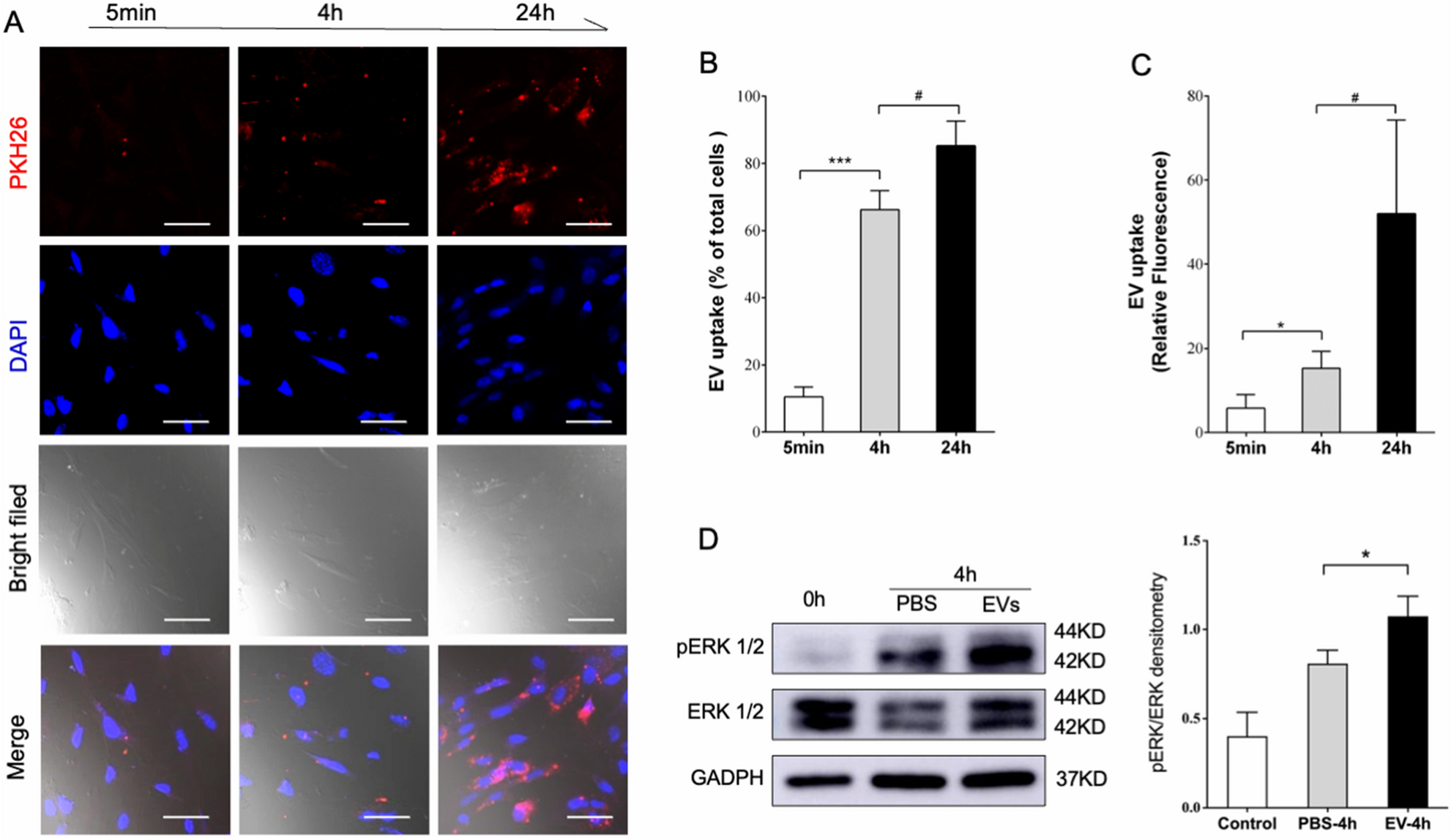
Figure 6

EV internalization activated extracellular signal-regulated kinase (ERK) phosphorylation in BMMSCs. (A) Immunofluorescence imaging showing PKH26-labeled EVs (red) in BMMSCs after 5 min, 4 h, and 24 h of incubation. Cells were stained with 4′,6-diamidino-2-phenylindole (DAPI, blue). Scale bars = 10 μm. (B) Percentage of cells that uptake red-labeled EVs after 24 h of EV incubation. (C) Relative fluorescence intensity increased after 24 h of EV treatment. Data are expressed as mean ± standard deviation of triplicate experiments. (D) Western blotting showing that EV treatment activates ERK1/2 phosphorylation in BMMSCs.