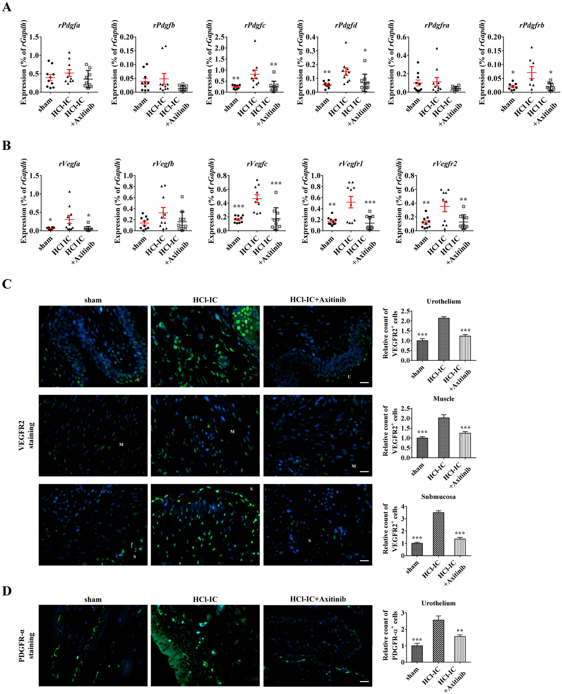
Figure 5

Effect of axitinib therapy on the expression of genes related to the pathogenesis of hydrochloride (HCl)-induced interstitial cystitis (IC) in rat bladders. Real-time quantitative polymerase chain reaction analysis of platelet-derived growth factor (PDGF) related genes (A), and vascular endothelial growth factor (VEGF)-related genes (B) in the indicated bladder tissues. Expression is presented as % GAPDH expression and shown as a dot plot of the mean and SEM (n = 10). *P < 0.05, **P < 0.01, ***P < 0.001 compared with the HCl group with one-way ANOVA with Bonferroni post-tests. (C,D) Fluorescent immunohistochemical detection of VEGFR2 and PDGFR-α protein (green) in the indicated bladder tissues (magnification × 400). Nuclei were stained with 4’,6-diamino-2-phenylindole (blue). Quantitative data of each staining are presented on the right side of the indicated representative pictures. All quantitative data were normalized to those of the sham group and are presented as the mean ± SEM (n = 5). *p < 0.05, **p < 0.01, ***p < 0.001 compared with the HCl-IC with the Bonferroni post-test.