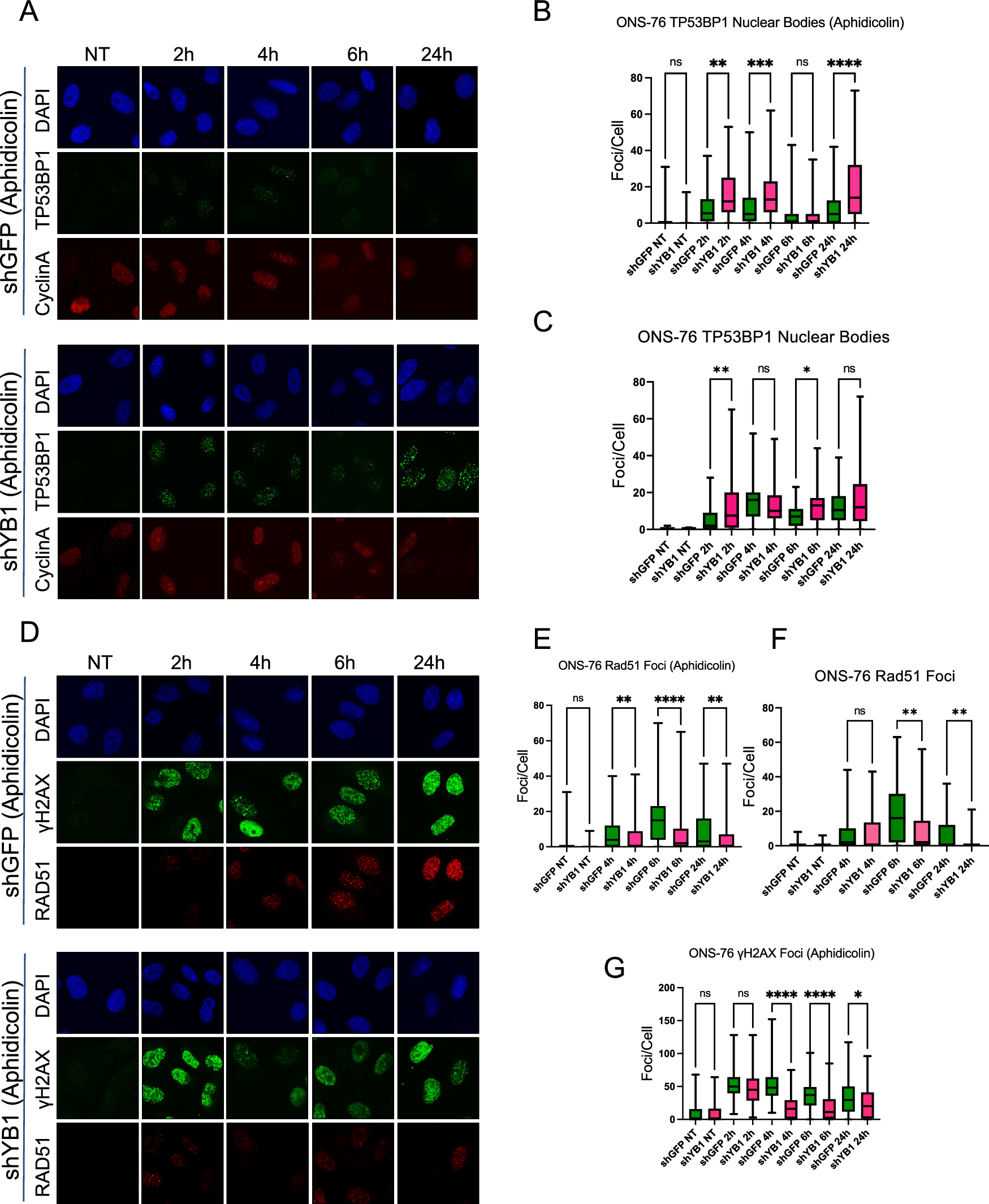
Figure 5
From: YB1 modulates the DNA damage response in medulloblastoma

YB1 depleted cells accumulate less RAD51 and more TP53bp1 foci during and after S-Phase repair. (A and B) Aphidicolin S-phase synchronization of shGFP and shYB1 ONS-76 24 h prior to radiation at 10Gy results in greater TP53BP1 accumulation in shYB1 cells that is sustained until 6 h and reappears at 24 h (2 h Mean rank diff. = −149.0 p = 0.0045, 4 h mean rank diff. = −168.9 p < 0.0004, 6 h Mean rank diff. = 35.54 p > 0.9999, 24 h mean rank diff. = −208.7 p < 0.0001, Kruskal-Wallis test, n = 3). (C and Supp Fig. 8a) Non-Synchronized ONS-76 exposed to 10Gy results in greater TP53BP1 accumulation in shYB1 cells that is sustained until 24 h (2 h Mean rank diff. = −121.0 p = 0.0080, 4 h Mean rank diff. = 52.42 p = 0.7142, 6 h Mean rank diff. = –117.1 p = 0.0117, 24 h Mean rank diff. = −34.30 p > 0.9999, Kruskal-Wallis test, n = 2). (D and E) Aphidicolin S-phase synchronization of shGFP and shYB1 ONS-76 24 h prior to radiation at 10Gy results in reduced RAD51 accumulation in shYB1 cells up to 6 h and at 24 h (4 h Mean rank diff. = 141.0 p = 0.0018, 6 h Mean rank diff. = 234.9 p < 0.0001, 24 h Mean rank diff. = 135.6 p = 0.0087, Kruskal-Wallis test, n = 3). (F and Supp Fig. 8b) Non-Synchronized ONS-76 exposed to 10Gy results in reduced RAD51 accumulation in shYB1 cells up to 6 h and at 24 h (4 h Mean rank diff. = 41.01 p = 0.8115, 6 h Mean rank diff. = 144.3 p = 0.0007, 24 h Mean rank diff. = 176.9 p = 0.0031, Kruskal-Wallis test, n = 2). (D and G) Aphidicolin S-phase synchronization of shGFP and shYB1 ONS-76 24 h prior to radiation at 10Gy results in faster γH2AX resolution up to 6 h that reappears in shGFP control at 24 h (NT Mean rank diff. = 14.48 p > 0.9999, 2 h Mean rank diff. = 82.26 p = 0.2664, 4 h Mean rank diff. = 406.7 p < 0.0001, 6 h Mean rank diff. = 245.9 p < 0.0001, 24 h Mean rank diff. = 125.3 p = 0.0205, Kruskal-Wallis test, n = 3).