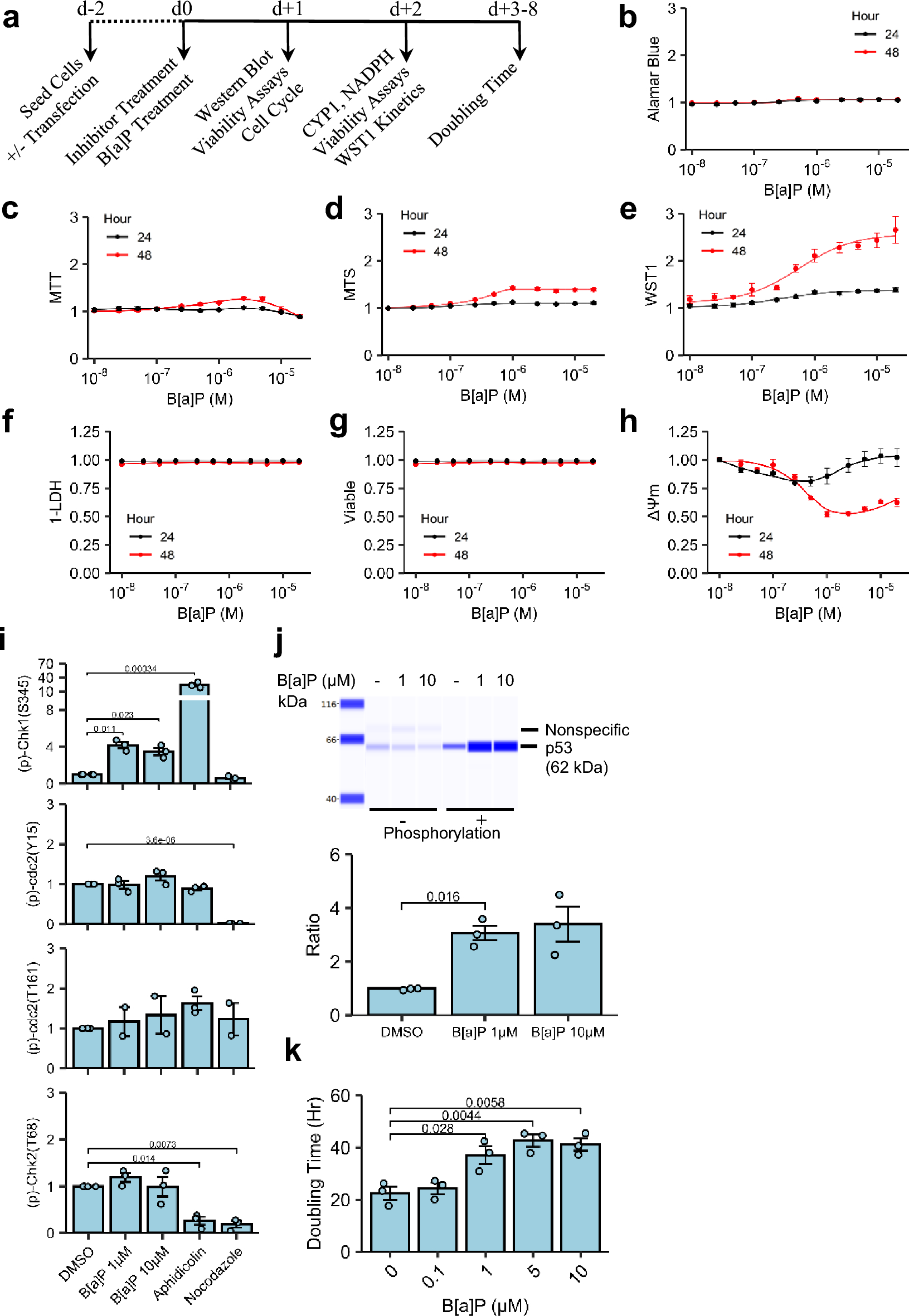
Figure 1

B[a]P-Induced Metabolic and Proliferative Changes. (a) Treatment Paradigm. (b–h) Beas-2B cells treated with graded concentrations B[a]P were assessed with resazurin/tetrazolium salts of interest: (b) Alamar Blue, (c) MTT, (d) MTS, (e) WST1. Beas-2B cells were assessed for membrane leakage via (f) LDH release and (g) live-cell imaging propidium iodide uptake as well as ΔΨm via (h) JC-1 ratiometric analysis. All endpoints were assessed at 24 (Black Circles) and 48 Hours (Red Circles). n = 3. (i) Beas-2B cells treated with B[a]P for 24 h, followed by semi-quantitative Western analysis of cell cycle regulators using total protein staining normalization as the loading control; 3 µg/mL aphidicolin (18 h) and 100 ng/mL nocodazole (18 h) were included for G1/S and G2/M controls, respectively. n = 3, except for (p)-cdc2(T161) assessment of B[a]P- and nocodazole-treated Beas-2B cells for which n = 2. Full-length capillary electrophoresis images are presented in Supplementary Fig. 1(p)-Chk1(S345), (p)-Chk2(T68), (p)-cdc2(Y15), and total protein normalization loading controls, Supplementary Fig. 2 (p)-cdc2(T161) and total protein normalization loading control for controls and B[a]P, Supplementary Fig. 3 (p)-cdc2(T161) and total protein normalization loading control for aphidicolin and nocodazole. Supplementary Fig. 10 provides the Western Blot images. (j) Similar to cell cycle regulators, p53 activation via phosphorylation at serine 15 was quantitated as a ratio of (p)-p53(S15) and p53. Though not significant, the significance test between controls and the 10 µM B[a]P is shown for comparison. n = 3. Full-length capillary electrophoresis is presented in Supplementary Fig. 4 For display, the presented representative images were grouped in the Compass software. (k) Beas-2B cells were treated with graded concentrations of B[a]P for 3 days, followed by doubling time assessment using WST. n = 3. Endpoints are the arithmetic mean listed independent experiments with error bars denoting one standard error of the mean. Small variance of estimates in panels B-H may not be too small to be visualized.