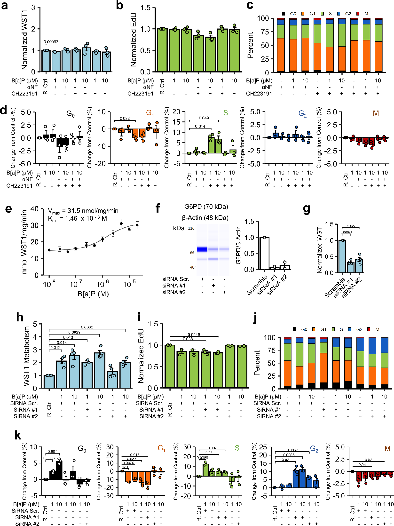
Figure 3

Effect of Inhibition of CYP1 Metabolic System. (a–d) Beas-2B cells treated with 1 µM or 10 µM B[a]P for 48 h in the presence of 10 µM aNF (CYP and AhR inhibitor), 5 µM CH223191 (AhR Inhibitor), or both simultaneously, followed by (a) WST1 metabolism, (b) EdU uptake in EdU + cells, (c) cumulative cell cycle phase quantitation, and (d) magnitude changes in each cell cycle relative to respective vehicle- and inhibitor-only control (R. Ctrl). n = 3. (e) Velocity of WST1 metabolism per unit protein per min was quantitated 48 h post-treatment; metabolism followed Michaelis–Menten kinetics. n = 3. (f) siRNA knockdown of G6PDH in Beas-2B cells was confirmed via semi-quantitative Western Analysis 96 h post-transfection. n = 2. Full-length capillary electrophoresis is presented in Supplementary Fig. 7 and the source of those images showed in Supplementary Fig. 11. (g) G6PDH-knockdown Beas-2B cells were assessed for WST1 metabolism 96 h post-transfection. n = 4. (h–k) Beas-2B cells treated with 1 µM or 10 µM B[a]P for 48 h after transfection with two different G6PDH siRNAs as well as a non-targeting scramble siRNA negative control. Following treatment, Beas-2B cells were assessed for (h) WST1 metabolism. n = 4. Beas-2B cells were then assessed for (i) EdU uptake in EdU + cells, (j) cumulative cell cycle phase quantitation, and k, magnitude changes in each cell cycle relative to respective vehicle- and inhibitor-only control (R. Ctrl). For clarity, normalized inhibitor controls are not presented individually, but represented by the first bar in each chart with “R. Ctrl”. Endpoints are the arithmetic mean of listed independent experiments with error bars denoting one standard error of the mean.