Figure 1

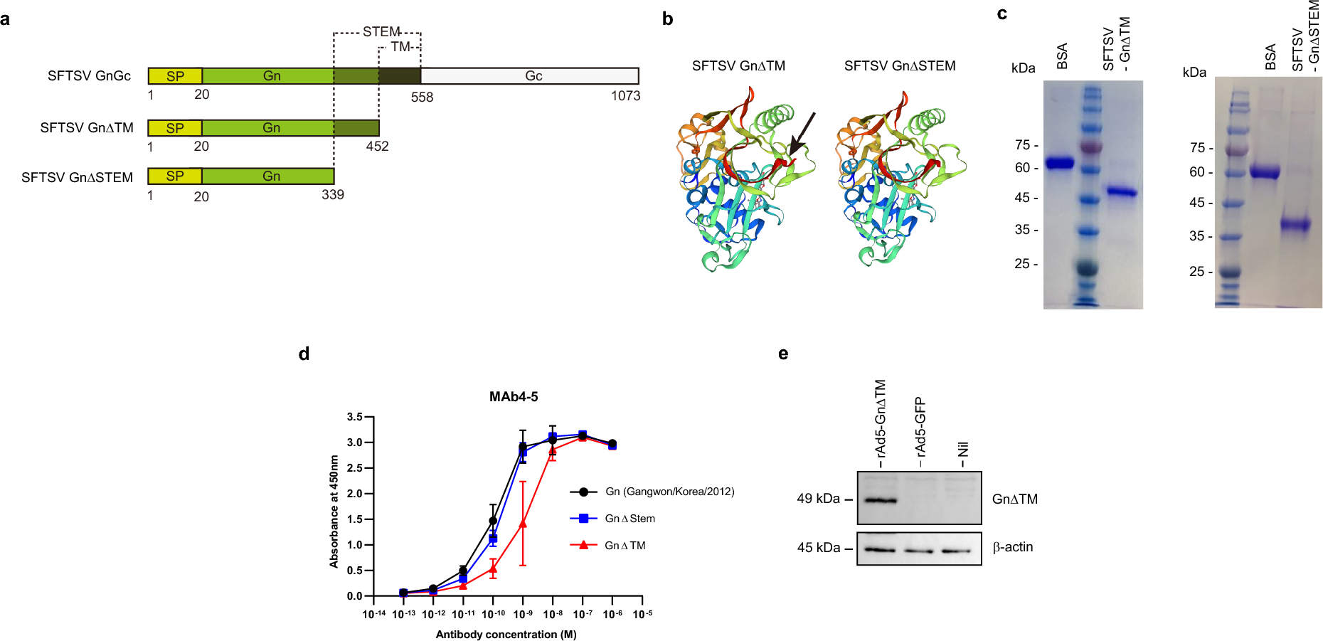
Generation and characterization of Gn protein and rAd5-Gn. (a) Schematic diagram of the SFTSV GnGc, Gn∆TM, and Gn∆STEM. (b) Predicted structure of Gn∆TM and Gn∆STEM by SWISS-MODEL44. A black arrow indicates a different site for GnΔTM and GnΔSTEM. (c) SDS-PAGE of purified GnΔTM and GnΔSTEM. (d) ELISA binding curves of MAb4-5 to Gn∆TM, Gn∆STEM, and Gn coated at equimolar concentrations. The average ± SD from at least two independent experiments performed is shown. (e) Examining the incorporation of GnΔTM into the adenovirus type 5 by western blot analysis. Un.