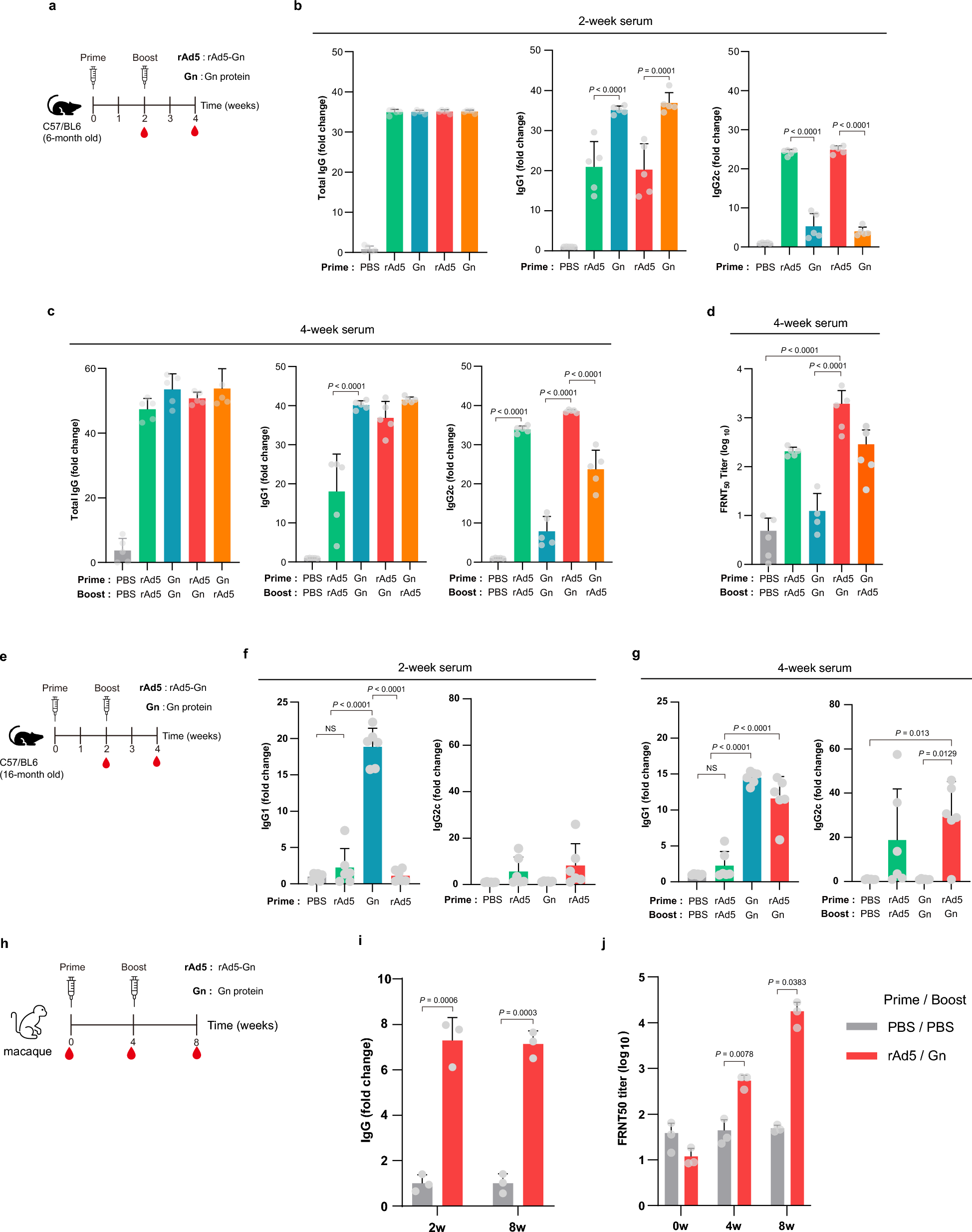
Figure 2

Comparison of humoral immune responses induced by homologous or heterologous vaccination with Ad5-Gn and Gn protein. (a) The immunization procedure and serum collection. Six-week-old C57BL/6 mice (n = 5/group) are immunized intramuscularly with 1 × 109 infectious unit (IU) of rAd5-Gn or alum and RNA-adjuvanted Gn protein at 0 and 2 weeks. Sera are collected at indicated time points. (b and c) Total IgG, IgG1, and IgG2c are measured by indirect ELISA. (d) SFTSV-specific neutralizing activity of plasma (n = 25) from immunized mice is analyzed using the standard 50% focus reduction neutralization test (FRNT50). (e) The immunization procedure and serum collection. 16-month-old C57BL/6 mice (n = 5/group) are immunized intramuscularly with 1 × 109 IU of rAd5-Gn or alum and RNA-adjuvanted Gn protein at 0 and 2 weeks. Sera are collected at indicated time points. (f and g) IgG1 and IgG2c were measured by indirect ELISA. (h) NHPs (n = 3/group) are intramuscularly immunized 1 × 109 IU of rAd5-Gn or alum and RNA-adjuvanted Gn protein at 0 and 4 weeks. Sera are collected at indicated time points. (i) Total IgG was measured by indirect ELISA (j) SFTSV-specific neutralizing activity of plasma from immunized NHPs is analyzed using the FRNT50. (b to c, f to g, i) Data are presented as mean values ± SD. Mean fold changes relative to PBS control group. P-values were calculated using one-way ANOVA with Bonferroni multiple comparison test.