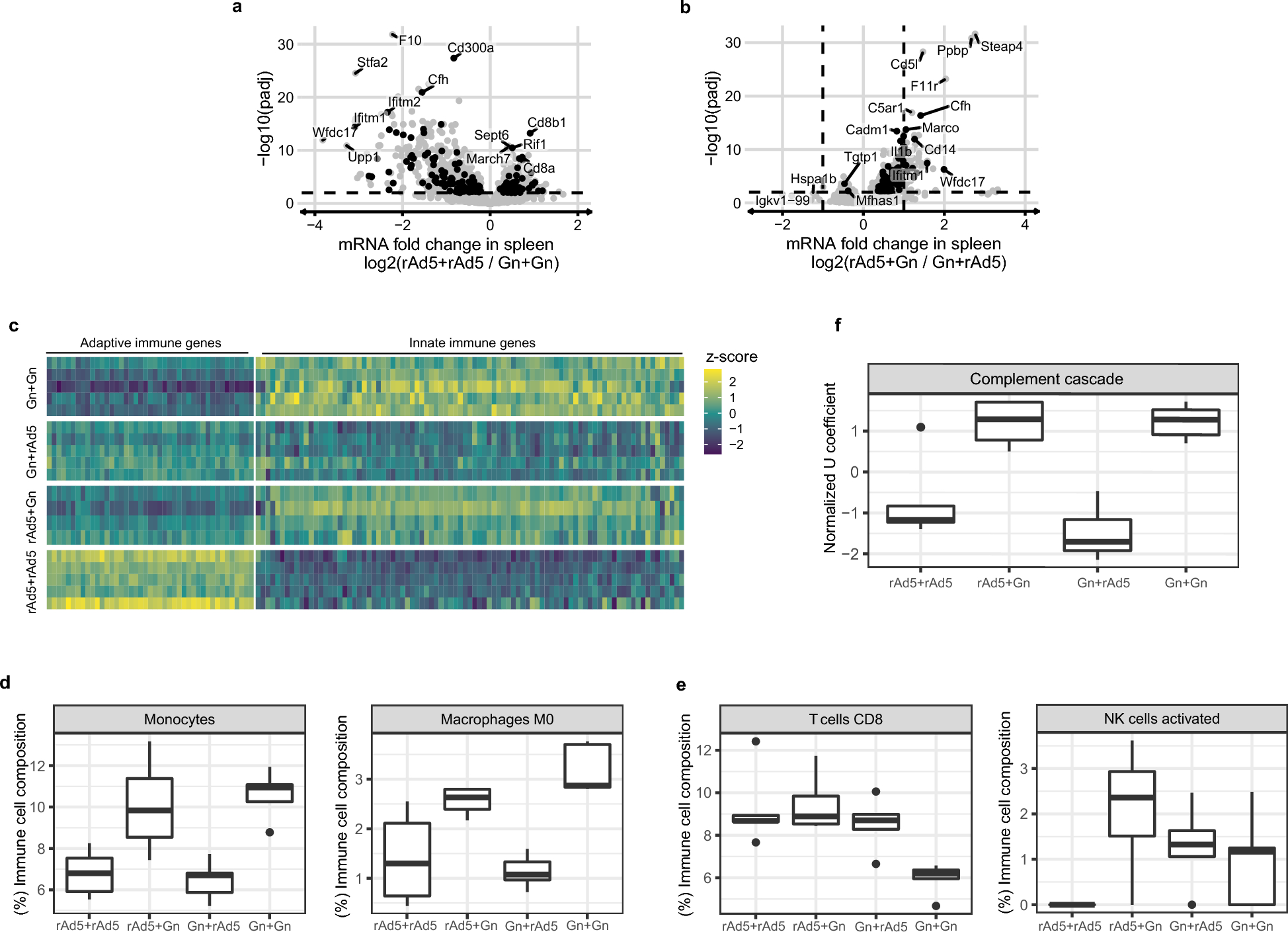
Figure 5

RNA-seq analysis reveals that rAd5 and Gn each regulate distinct biological pathways. Differential expression analysis (a) between rAd5 + rAd5 (n = 5) and Gn + Gn (n = 5) and (b) between rAd5 + Gn (n = 4) and Gn + rAd5 (n = 5) vaccinated mice. The horizontal dashed line indicates the significant threshold (adjusted P-value < 0.01). Differentially expressed genes related to adaptive or innate immune response are marked in black. (c) Normalized expression values of adaptive and innate immune genes. Z-scores were computed for each gene for data visualization. (d and e) Immune cell composition estimation by CIBERSORTx and (f) immune KEGG pathway-level analysis by PLIER from RNA-seq data of splenic tissues of homologous and heterologous vaccinated mice.