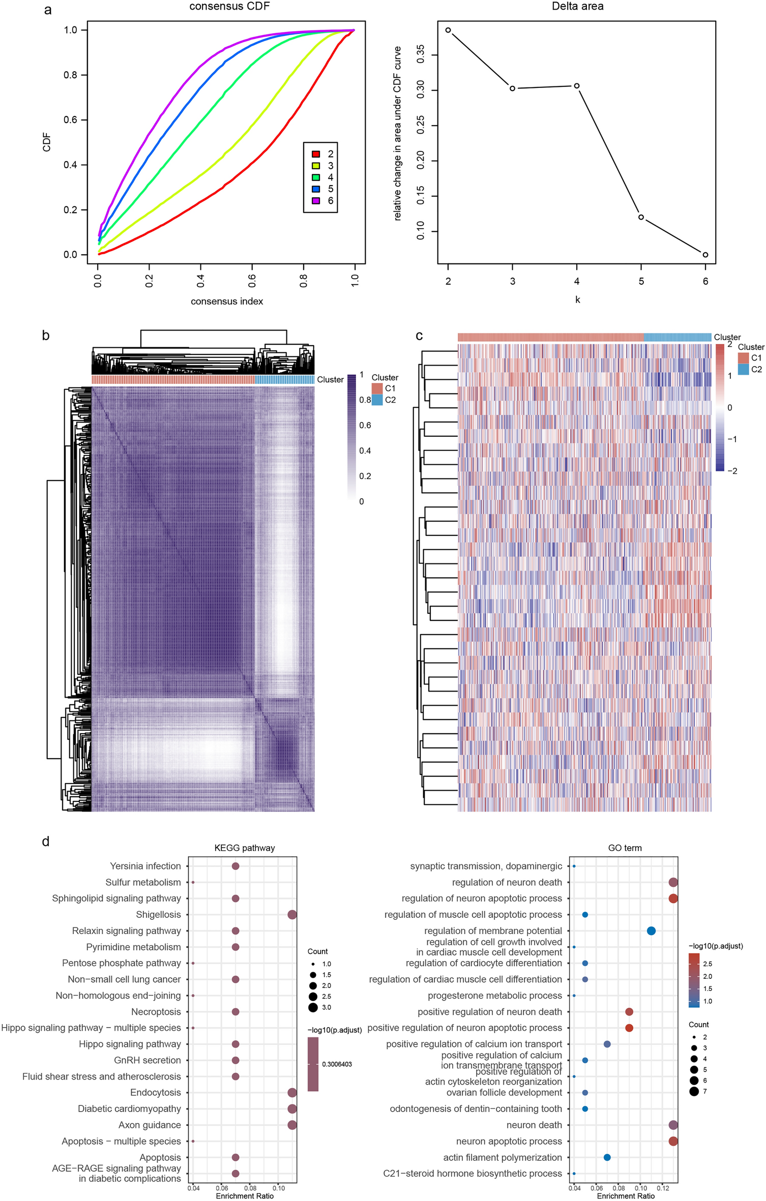
Figure 4

Relationship between ICD cluster and whole gene expression profile in MM. (a) Consensus clustering CDF and relative changes in the CDF Delta area. The abscissa indicates the category number k, and the ordinate indicates the relative change in the area. (b) Heatmap of consistency of clustering results. Rows and columns represent different samples, the different colors represent different types. (c) The expression heatmap of ICD genes in different clusters. (d) KEGG and GO enrichment analysis on differentially expressed genes in ICD clusters in MM.