Figure 4
From: Identification of the molecular subtypes and construction of risk models in neuroblastoma

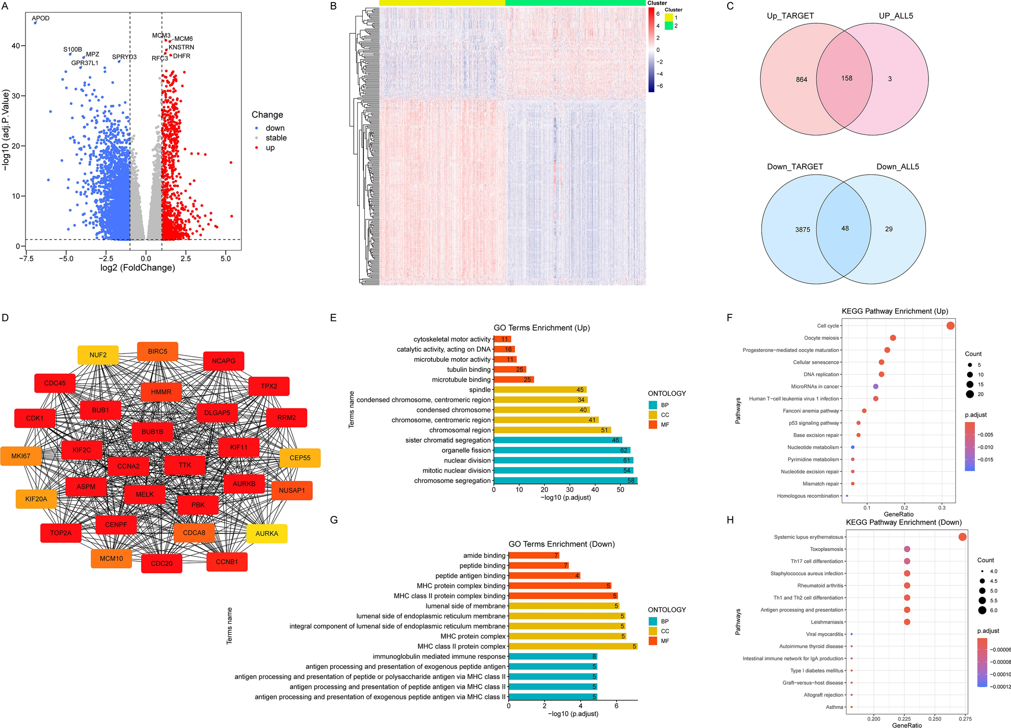
Identification DEGs and functional annotation of DEGs. (A) Volcano plot depicted the distribution of DEGs in TARGET dataset (Cluster1 VS Cluster2) and labeled the top 5 genes with the smallest ranking according to adjusted P value. (Genes with adjusted P value > 0.05 were not shown in the plot). (B) Heatmap of the DEGs derived from the 5 microarray datasets. (C) The Ven diagram showed the number of intersecting genes in the results of the difference analysis. (D) The TOP 30 genes based on the MCC algorithm, with the darker colors, indicating the higher MCC scores. (E,F) Bar graph (E) showed the results of GO enrichment and Bubble plots (F) showed KEGG enrichment results for Cluster 1 relative to Cluster 2 highly expressed genes. The numbers in the Bar graph represented the counts in the pathway. (G,H) Bar graph (G) showed the results of GO enrichment and Bubble plots (H) showed KEGG enrichment results for Cluster 1 relative to Cluster 2 low expressed genes. The numbers in the Bar graph represented the counts in the pathway. In the GO enrichment results (E,G), BP refers to Biological Process, CC denotes Cellular Component, and MF represents Molecular Function.