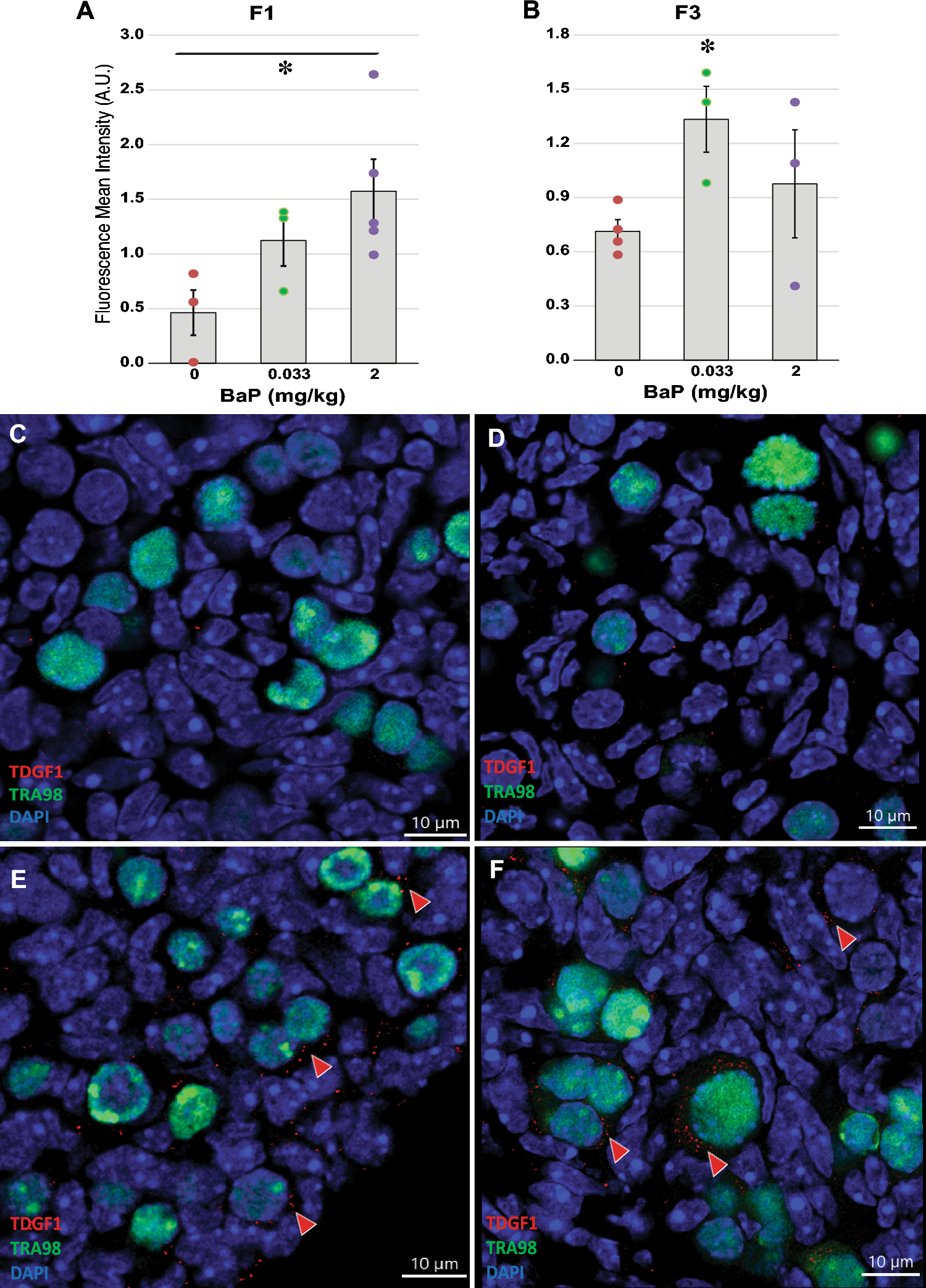
Figure 5

F0 dam BaP exposure increases protein expression of TDGF1 in ovaries of F1 and F3 female offspring. Pregnant OG2 females were exposed to BaP as for Figs. 1 and 2 and F1 and F3 ovaries were collected at E13.5 from female offspring and processed for immunofluorescence. Graphs show means ± SEM of mean fluorescence intensity in arbitrary units (AU). Dots represent values for individual embryos. F1 ovarian TDGF1 immunofluorescence increased with increasing F0 BaP dose (A, *P = 0.045, effect of BaP dose by linear regression; N = 3–5/group). F3 ovarian TDGF1 immunofluorescence was significantly increased in F3 ovaries descended from F0 dams treated with 0.033 mg/kg-day BaP compared to those descended from vehicle exposed F0 dams (B, *P = 0.034 Mann–Whitney test; N = 3–4/group). Representative images show cytoplasmic TDGF1 immunofluorescence in red in representative control F1 (C), control F3 (D), 2 mg/kg-day BaP F1 (E) and 0.033 mg/kg-day BaP F3 (F). Nuclei counterstained blue with DAPI and germ cell nuclei immunostained with TRA98 antibody (green). Arrowheads point to germ cells with positive cytoplasmic TDGF1 staining. Scale bars, 10 μm.