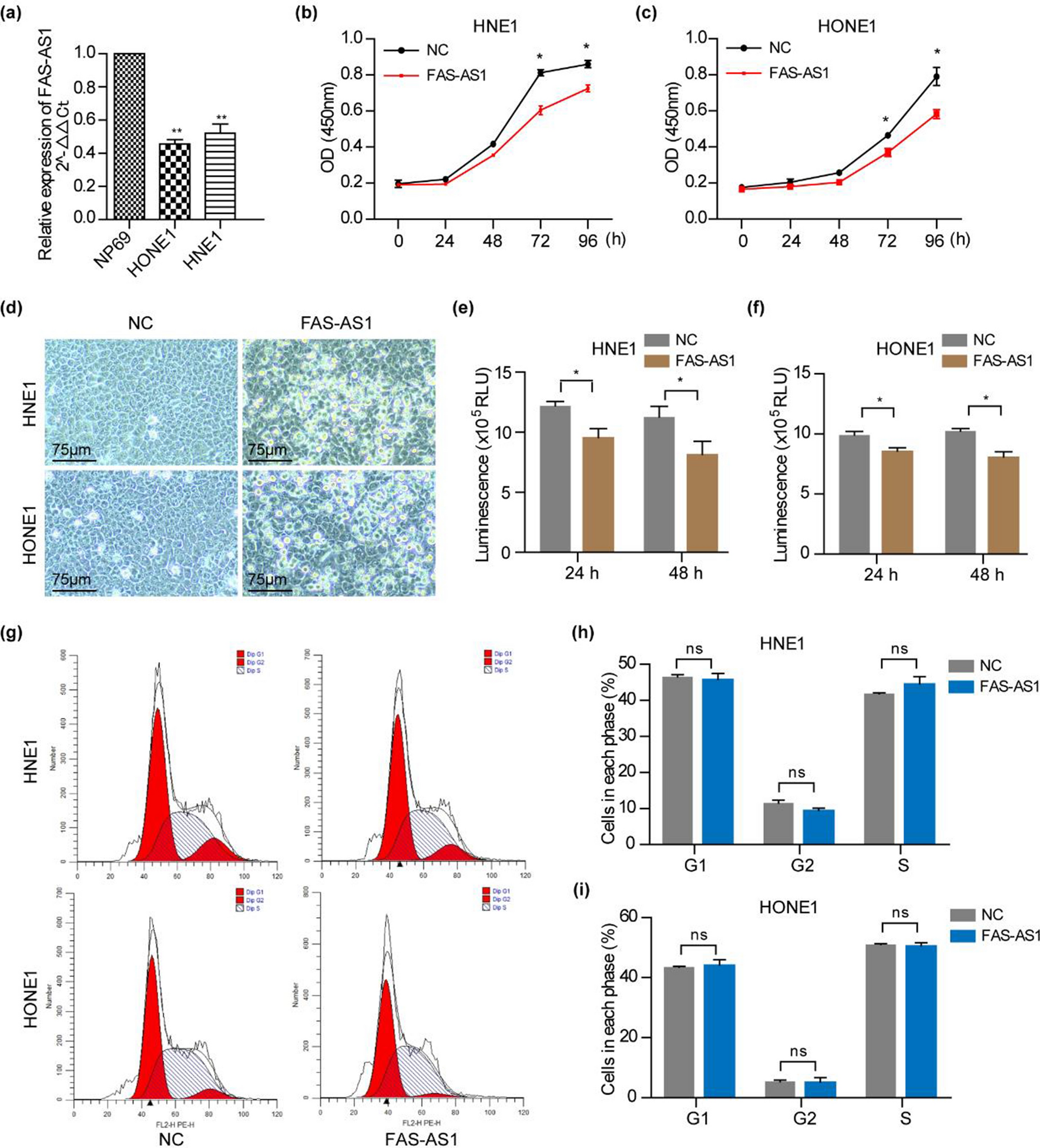
Figure 3

FAS-AS1 inhibits NPC cell viability. (a) Relative expression of FAS-AS1 in NPC cell lines (HNE1, HONE1) and normal nasopharyngeal epithelial cell line NP69. (b) Cell viability was measured by CCK-8 assay in HNE1 cells. (c) Cell viability was measured by CCK-8 assay in HONE1 cells. (d) The morphology of HNE1 and HONE1 cells 24 h after transfection with FAS-AS1 vector or control vector. (e) Cell viability was measured by CellTiter luminescent cell viability assay in HNE1 cells. (f) Cell viability was measured by CellTiter luminescent cell viability assay in HONE1 cells. (g) Cell cycle was determined by flow cytometry 24 h after transfection with FAS-AS1 vector or control vector. (h) Quantitative analysis of cells in each cell cycle phase in HNE1 cells. (i) Quantitative analysis of cells in each cell cycle phase in HONE1 cells.