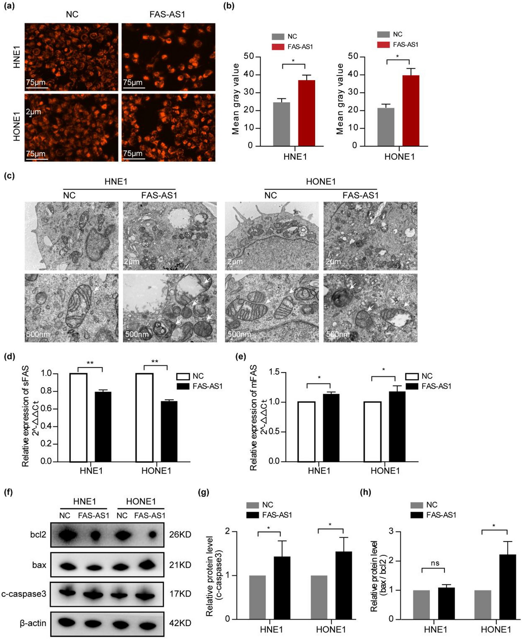
Figure 6

FAS-AS1 promotes apoptosis through regulating mitochondria function and Fas splicing. (a) Representative picture of Mito-Tracker red labeled mitochondria in FAS-AS1 overexpressed cells or control cells. (b) Quantitative analysis of the representative picture’s fluorescence intensity. (c) Microstructure of mitochondria was observed by TEM in FAS-AS1 overexpressed cells or control cells. (d) Relative expression of sFas was determined by RT-qPCR 24 h after transfection with FAS-AS1 vector or control vector. (e) Relative expression of mFas was determined by RT-qPCR 24 h after transfection with FAS-AS1 vector or control vector. (f) The expression of several cell apoptosis signal regulators (cleaved-caspase 3, Bcl-2 and Bax) were examined by western blotting after transfection with FAS-AS1 vector or control vector. (g) The quantification of cleaved-caspase 3. (h) The quantification of Bax/Bcl-2. *P < 0.05, **P < 0.01.