Figure 1
From: The GET pathway is a major bottleneck for maintaining proteostasis in Saccharomyces cerevisiae

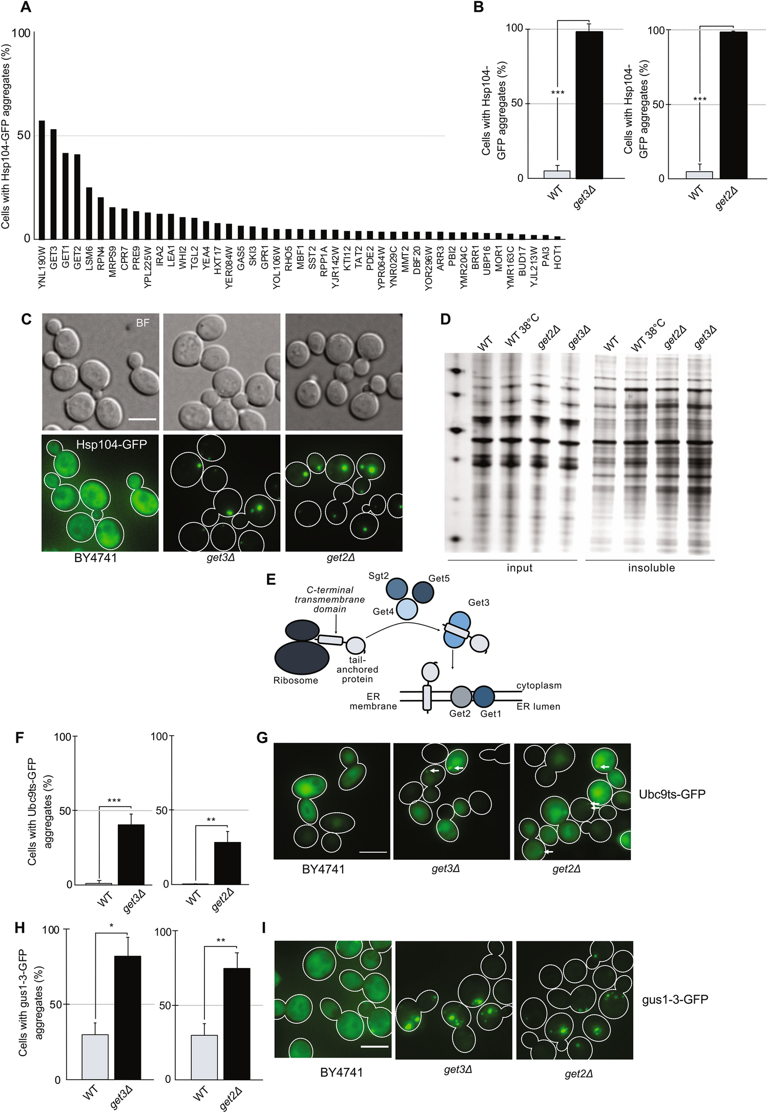
The GET pathway is a major bottleneck in protein folding. (A) Percentage of cells displaying Hsp104-GFP aggregates in the strains identified as hits in a screen for genes preventing protein aggregation in young, unstressed cells. The graph is based on quantification of the screen using high content microscopy. (B) Bar graphs show the percentage of mother cells with ≥ 1 Hsp104-GFP foci in get3Δ and get2Δ cells after growth to midlog phase at 30 °C (N = 3, n > 200 cells per strain per replicate). (C) Representative DIC and GFP images of Hsp104-GFP foci in wild type, get3Δ, and get2Δ cells. GFP channel images displayed as maximal Z projection (D) The insoluble protein fraction isolated from whole cell lysates of BY4741 wild type cells, BY4741 wild type cells heat shocked for 60 min at 38 °C, and get3Δ and get2Δ cells (N = 3). For full gel image, see Supplementary Fig. S2A, S2B. (E) Overview of the GET pathway for ER localization of TA proteins. (F) Ubc9ts-GFP foci in get3Δ cells at 30 °C after 5 h induction with galactose. Bar graphs show the percentage of mother cells with Ubc9ts-GFP foci (N = 3, n > 200 cells per strain per replicate). (G) Representative microscopy images of Ubc9ts-GFP foci in BY4741, get3Δ and get2Δ cells. White outlines show mother cells and daughter cells. (H) Aggregation of gus1-3-GFP in get3Δ and get2Δ cells. Bar graphs show the percentage of mother cells with gus1-3-GFP foci (N = 3, n > 200 cells per strain per replicate). (I) Representative images of gus1-3-GFP in BY4741, get3Δ and get2Δ cells. GFP channel displayed as maximal Z projection * p < 0.05, ** p < 0.01, *** p < 0.001, n.s. > 0.05, unpaired two-tailed t test. Scale bar 5 µm.