Figure 3
From: The GET pathway is a major bottleneck for maintaining proteostasis in Saccharomyces cerevisiae

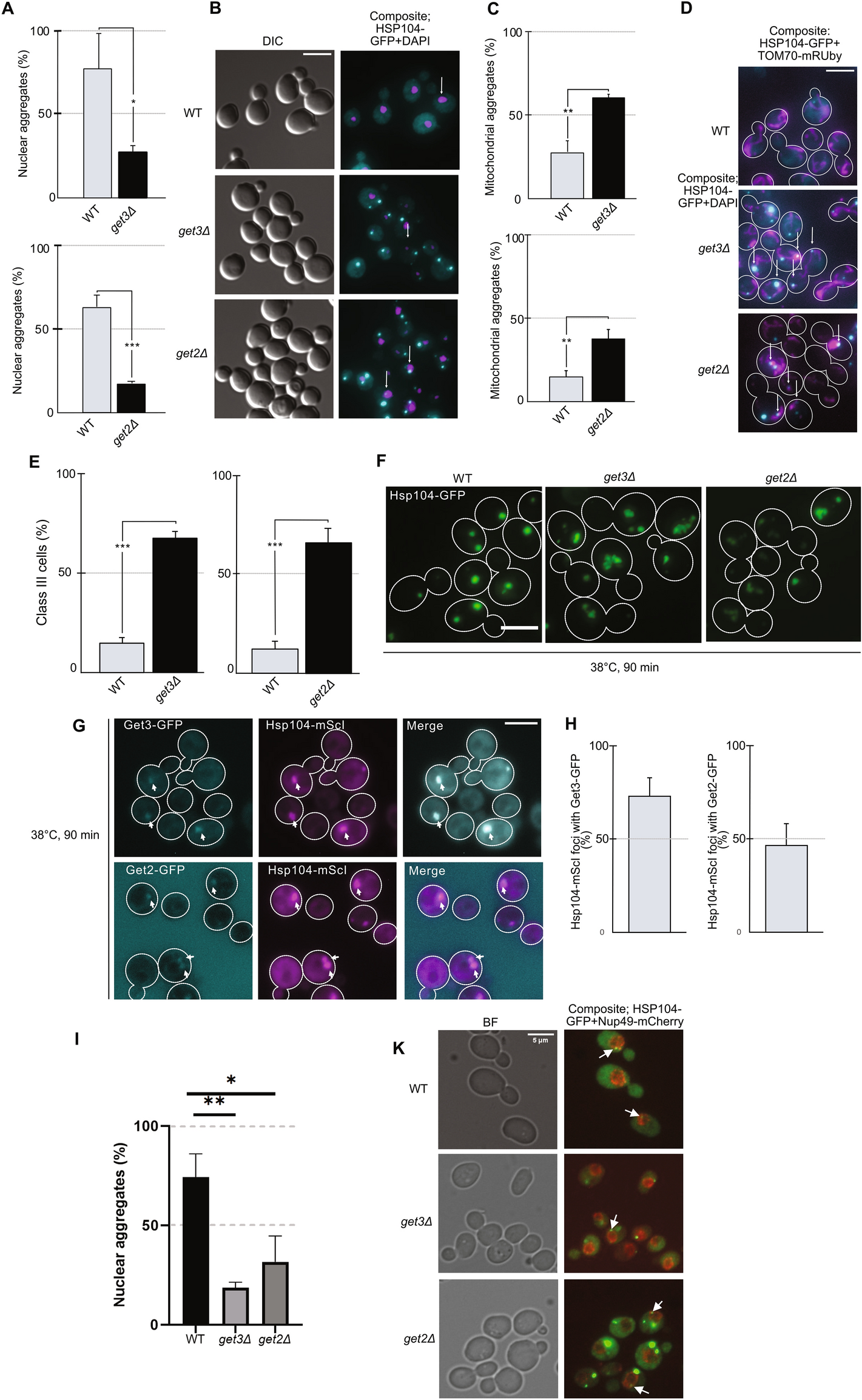
GET mutants display defects in spatial protein quality control and are sensitive to protein misfolding stress. (A) Localization of Hsp104-GFP aggregates with respect to the nucleus in get3Δ and get2Δ cells in midlog phase at 30 °C. Bar graphs show the percentage of aggregates in the nucleus using Hsp104-GFP and DAPI (N = 3, n > 200 cells per strain per replicate). (B) Representative DIC and composite fluorescent images displaying Hsp104-GFP (cyan) and DAPI (magenta). GFP and DAPI channels displayed as a composite of maximal Z projections of both channels. Arrows show aggregates near the nucleus. (C) Localization of Hsp104-GFP aggregates with respect to mitochondria in get3Δ and get2Δ cells in midlog phase at 30 °C. Bar graphs show the percentage of aggregates in mitochondria using Hsp104-GFP and TOM70-mRuby as reporters (N = 3, n > 194 per strain per replicate). (D) Representative composite fluorescent images displaying Hsp104-GFP (cyan) and TOM70-mRuby (magenta). GFP and mRuby channels displayed as a composite of maximal Z projections of both channels. Arrows show aggregates at mitochondria. (E) Inclusion formation in get3Δ and get2Δ cells after heat shock at 38 °C for 90 min. Bar graphs show the percentage of class III cells (cells with > 2 Hsp104-GFP foci; N = 3, n > 200 cells per strain per replicate). (F) Representative images of inclusion formation of Hsp104-GFP in BY4741, get3Δ and get2Δ cells. GFP channel images displayed as maximal Z projection. White outlines show mother cells and daughter cells. (G) Representative images of Hsp104-mScarletI (displayed as magenta) foci colocalizing with Get3-GFP (cyan; upper panel) and Get2-GFP (cyan; lower panel). (H) Quantification of percentage of Hsp104-mScarletI foci colocalizing with Get3-GFP (left graph) and Get2-GFP (right graph) (N = 3, n = 200 cells analyzed for each strain). (I) Similar to Fig. 3A, Hsp104-GFP aggregates localizing near the nucleus were monitored with mCherrey-tagged Nup49. Bar graph shows percentage of Hsp104-GFP aggregates at the nucleus (N = 3, n = 200 cells analyzed for each strain). (K) Representative Bright Field and composite fluorescent images displaying Hsp104-GFP (green) and Nup49-mCherry (Bright Red). Bar graphs are displayed as mean ± SD. * p < 0.05, ** p < 0.01, *** p < 0.001, n.s. > 0.05, unpaired two-tailed t test. Scale bar 5 µm.