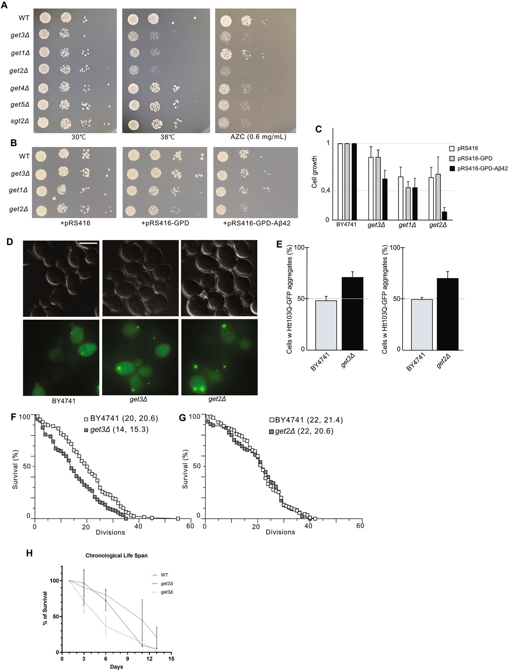
Figure 4
From: The GET pathway is a major bottleneck for maintaining proteostasis in Saccharomyces cerevisiae

(A) Growth of GET mutants at 30 °C, and 38 °C, and in the presence of 0.6 mg/mL AZC (at 30 °C). Cells were spotted onto YPD or YPD + 0.6 mg/mL AZC plates in four-fold dilution series and incubated for 2 days before being imaged (N = 3). (B) Growth test of get3Δ, get1Δ, and get2Δ carrying plasmids expressing Aβ42. Cells were spotted onto CSM-ura plates in four-fold dilution series and incubated for 2 days at 30 °C before being imaged (N = 3). (C) Quantification of the Aβ42 growth test. Growth was measured and normalized to BY4741 carrying the corresponding plasmid (N = 3). (D) Representative images of mHtt103Q-GFP in BY4741, get3Δ and get2Δ cells. GFP channel images displayed as maximal projections. (E) mHtt103Q-GFP aggregate load in BY4741, get3Δ and get2Δ cells. Bar graphs show the average percentage of cells with mHtt103Q-GFP foci (N = 3, n > 200 cells per strain per replicate). Bar graphs are displayed as mean ± SD. (F, G) Replicative lifespan determined for get3Δ (n = 120, wild type n = 128; p < 0.0001) and get2Δ (n = 85, wild type n = 90; n.s.). * p < 0.05, ** p < 0.01, *** p < 0.001, n.s. > 0.05, unpaired two-tailed t test. Scale bar 5 µm. (H) Chronological lifespan of BY4741, get2Δ, get3Δ cells. The curves show the average percentage of survival after day 1 of culture from three replicates (N = 3).