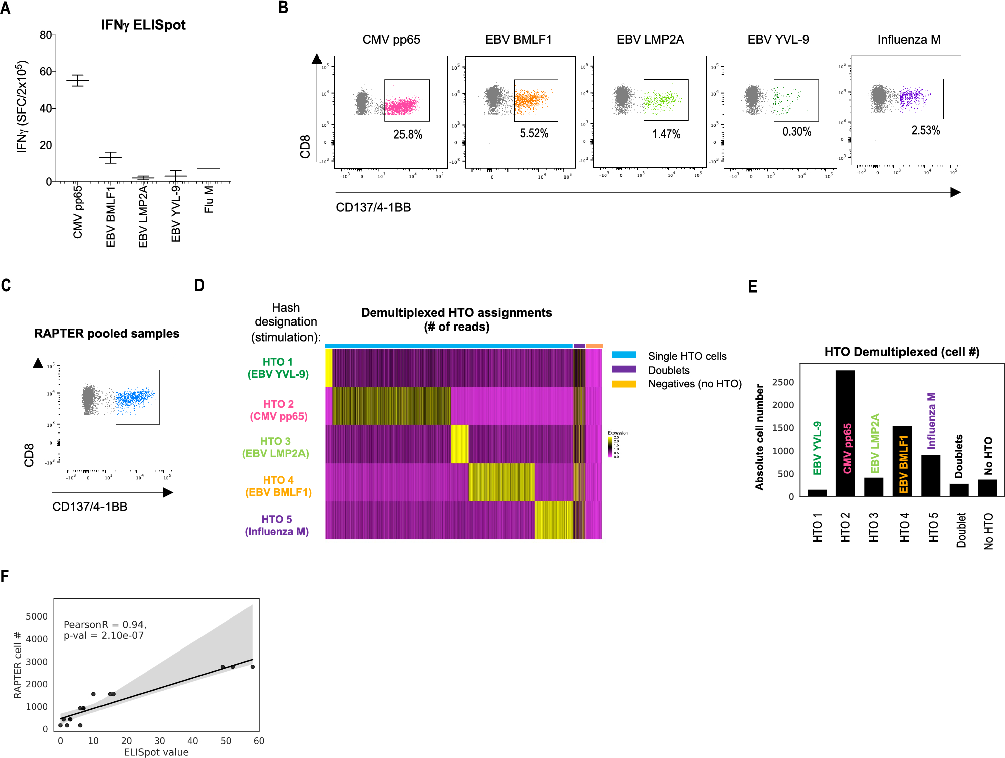
Figure 3

Comparison of ELISpot, functional flow cytometry, and RAPTER. (A) Cryopreserved PBMCs from an HLA-A*02:01+, CMV+ healthy donor (HD1) were tested directly ex vivo in an IFNγ ELISpot assay. The number of IFNγ+ spots per 2 × 105 PBMC obtained after stimulation with the 5 indicated HLA-A*02:01-restricted short peptides derived from viral antigens is depicted. (B) 20 × 106 PBMC from HD1 were cultured for 7 days with the indicated short peptides to expand the number of epitope-specific T cells. Expanded PBMC were then re-stimulated with peptide for 24 h and the percent of CD8+ CD137/4-1BB+ T cells for each reactivity was assessed by flow cytometry. (C) Expanded PBMC from (B) were seeded at 1 × 106 PBMC per well and re-stimulated with the indicated peptides for 24 h and applied to RAPTER. The hashed, pooled CD137/4-1BB FACS gate that was used to collect cells for scRNA-SEQ is indicated. (D) HTO assignments for 6,474 captures were bioinformatically demultiplexed from the scRNA-SEQ data. Epitope-specific T cells with single HTO assignments (blue bar) were clustered by their corresponding epitope reactivities, compared to doublets (purple bar) and HTO–negative cells (orange bar). (E) Bar plot demonstrating the total number clones assigned to each HTO. (F) Correlation plot comparing epitope-specific frequencies between the ELISpot and RAPTER assays.