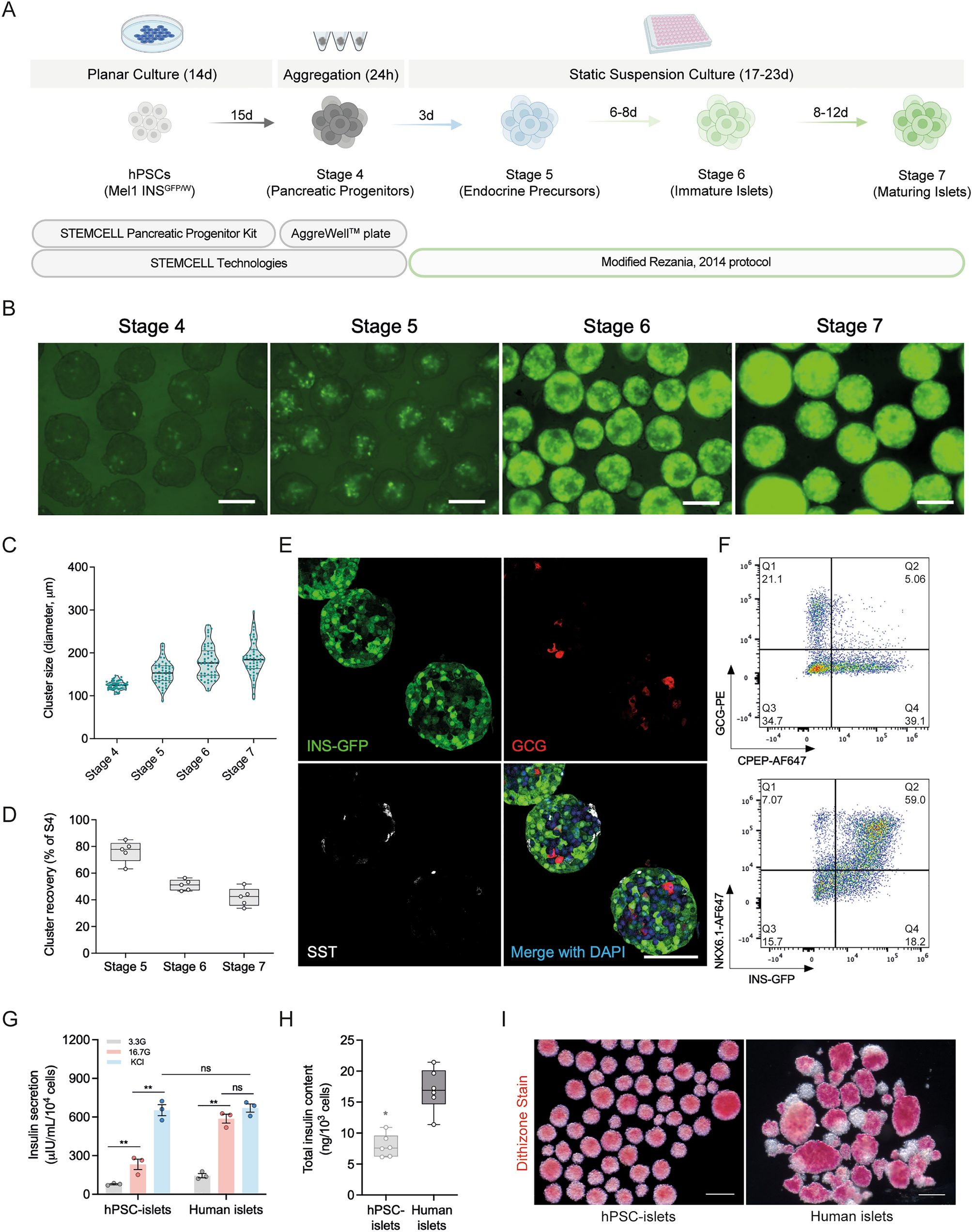
Figure 2

Generation of functional islet-like clusters from Kit-derived pancreatic progenitors. (A) Schematic diagram for directed differentiation of human pluripotent stem cells to insulin-secreting islet-like clusters. The STEMdiff™ Pancreatic Progenitor Kit was used for the induction of pancreatic progenitor cells, AggreWell™800 microwell plates were used for aggregation of cells into pancreatic progenitor clusters at 3000 cells/cluster, and a modified Rezania, 2014 protocol was used for endocrine induction during the last three stages. (B) Representative images show gradual induction of insulin-expressing cells in live cell cultures with the insulin reporter Mel1-INSGFP/w hESC line. Scale bars = 100 μm. (C) Quantification of cluster size at indicated stages (n = 3 independent experiments). (D) Quantification of cluster recovery rate at indicated stages (n = 5 independent experiments). (E) Representative whole-mount immunostaining images showing that all the three major islet cell types were induced in Stage 7 hPSC-islets. Insulin is indicated by INSGFP signal (green); glucagon, GCG (red); somatostatin, SST (gray); DAPI (blue). Scale bar, 100 μm. (F) Representative flow cytometry analysis for C-peptide (CPEP), glucagon (GCG), INS-GFP, and NKX6.1 in Stage 7 hPSC-islets. (G) Static GSIS assays showing insulin secretion from Stage 7 hPSC-islets and primary human islets (n = 3 independent experiments) in response to low glucose (3.3G, 3.3 mM glucose), high glucose (16.7G, 16.7 mM glucose), and 30 mM KCl depolarization challenge. Data are presented as mean ± SEM. **p < 0.005 by unpaired two-tailed t-test. (H) Total insulin content of Stage 7 hPSC-islets and primary human islets (n = 3 independent experiments with two technical replicates each). *p < 0.05 versus human islets by unpaired two-tailed t-test. (I) Representative images showing dithizone-stained Stage 7 hPSC-islets and a typical human islet preparation. Scale bar = 200 μm.