Figure 2
From: Immunogenic cell death-related classifications guide prognosis and immunotherapy in osteosarcoma

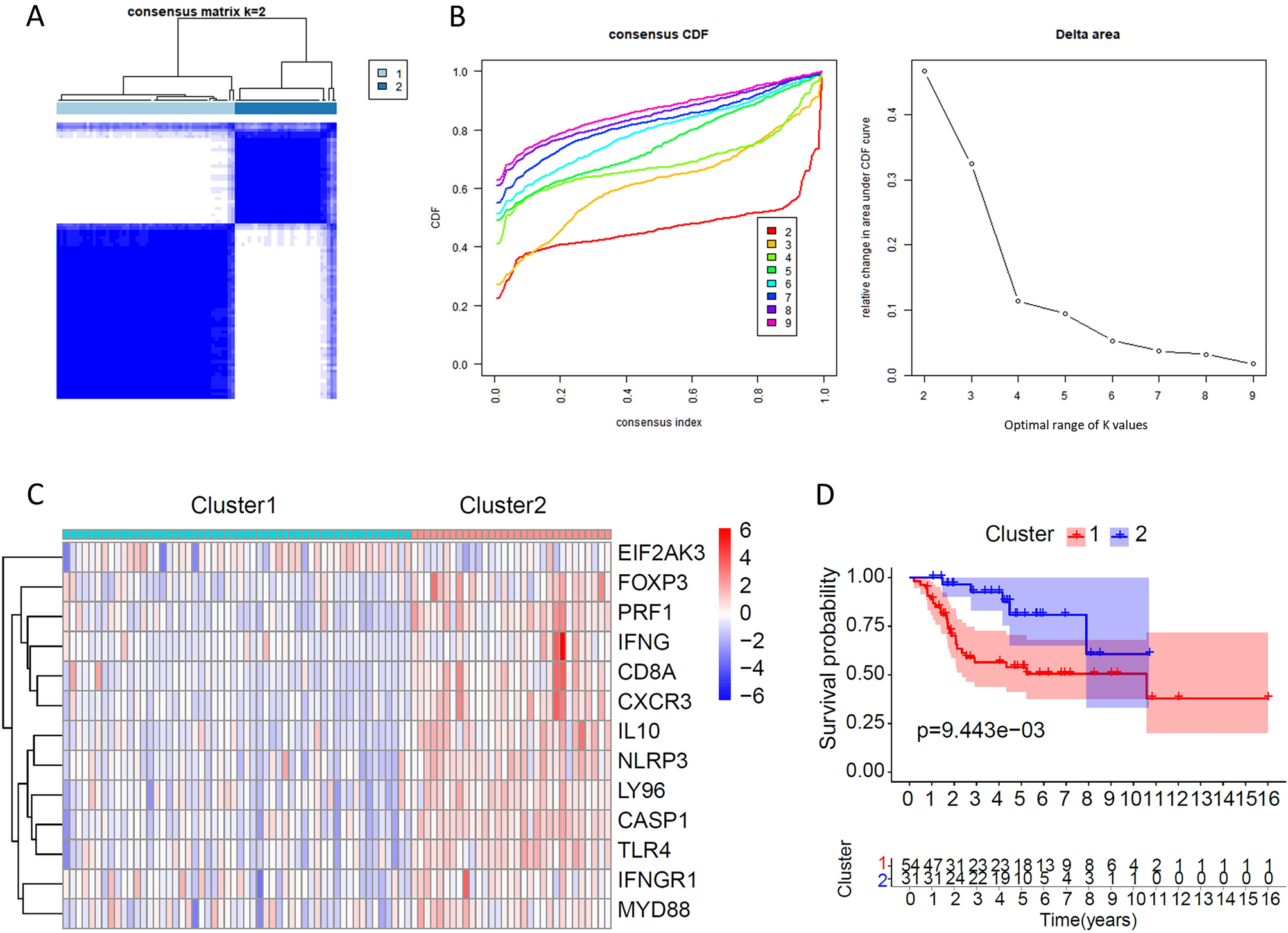
Consensus clustering was used to identify ICD-related subtypes. We plotted the results with the R software (version 4.2.2 https://cran.r-project.org/src/base/R-4/). (A) Heatmap depicts consensus clustering solution (k = 2) for 13 genes in 85 OS samples. (B) Delta area curve of consensus clustering indicates the relative change in the area under the cumulative distribution function (CDF) curve for k = 2 to 10. (C) Heatmap of the expression of 13 ICD-related genes in different subtypes. Red and blue represent high and low expression, respectively. (D) Kaplan–Meier curves of OS in the ICD-high and ICD-low subtypes.