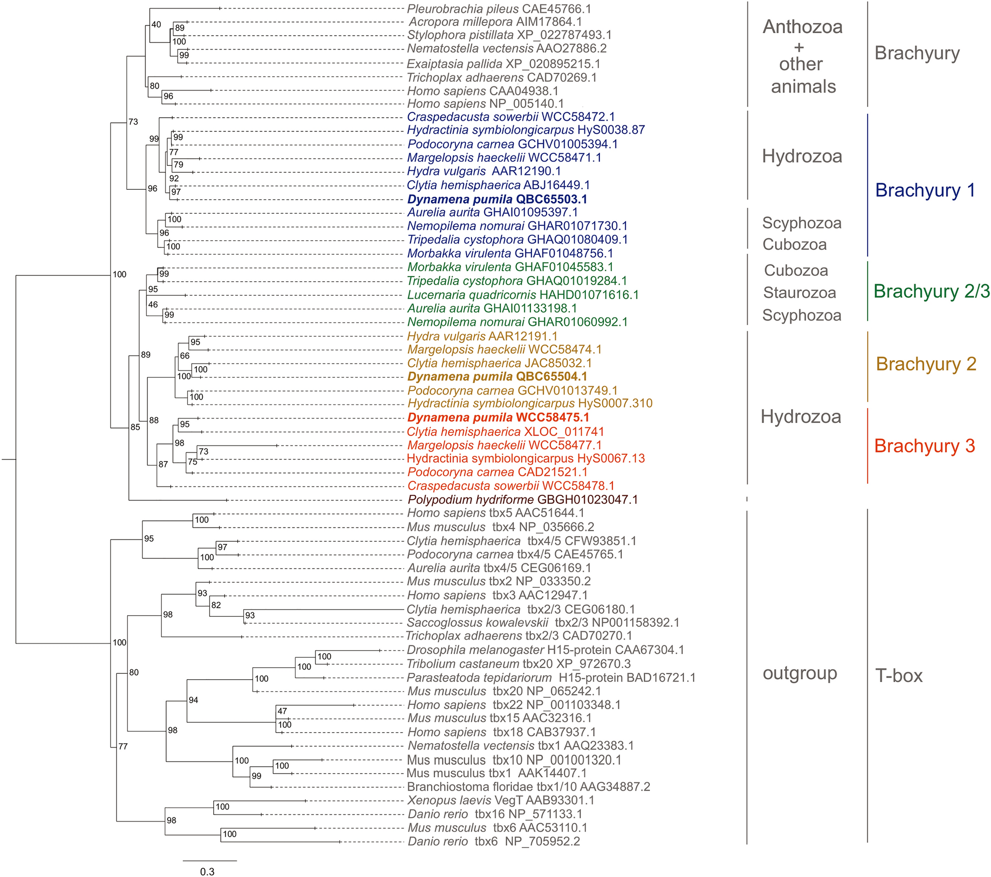
Figure 1

ML phylogenetic tree of Brachyury family members, rooted with TBX genes. Numbers at nodes are bootstrap values, shown as percentages. The scale indicates expected amino acid substitution per site. D. pumila genes are in bold.

ML phylogenetic tree of Brachyury family members, rooted with TBX genes. Numbers at nodes are bootstrap values, shown as percentages. The scale indicates expected amino acid substitution per site. D. pumila genes are in bold.