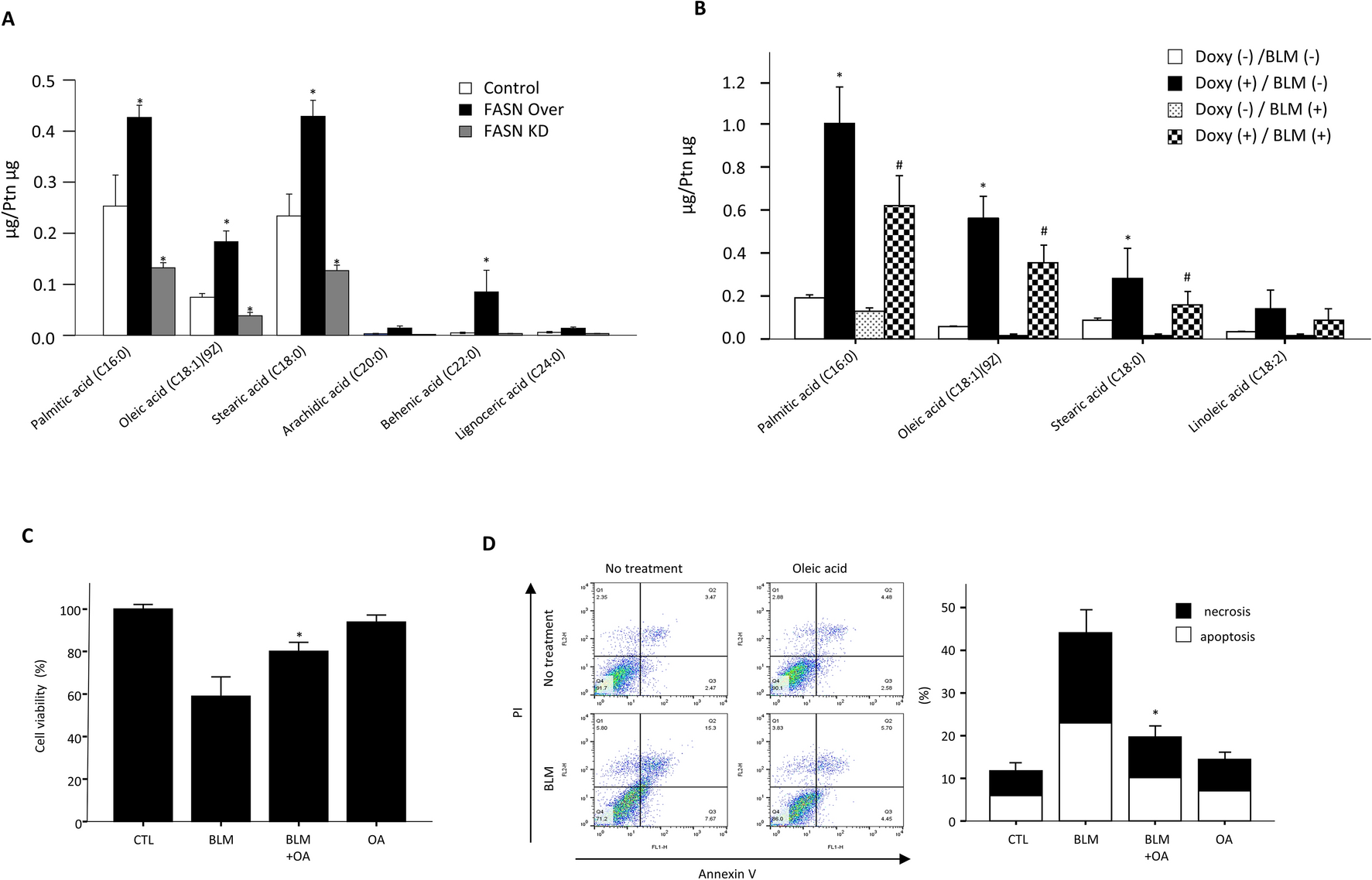
Figure 6

Fatty acid profiles of FASN overexpressing and knockdown cells and AECs from FASN transgenic mice, and beneficial effect of oleic acid on BLM -treated AECs. (A) Changes in fatty acid composition by overexpression or knockdown of the cells were determined by LC–MS. (B) Changes in fatty acid composition in AECs from FASN transgenic mice lung were determined by LC–MS. * < 0.05, Doxy(−)/BLM (−) vs Doxy (+)/BLM (−). #P < 0.05, Doxy (−)/BLM (+) vs Doxy (+)/BLM (+). (C) The WST-1 assay showed that treatment with oleic acid (100 μM) improved survival of BLM (10 μg/mL)-treated primary mouse AECs. (D) Treatment with oleic acid (100 nM) rescued AECs from BLM (10 μg/mL)-induced apoptotic cell death. Apoptosis was defined by Annexin V+/both PI+ and PI− staining. Necrosis was defined by PI+/both Annexin V+ and Annexin V− staining. The data are expressed as the mean ± standard error of the mean (n = 4). * < 0.05, BLM vs BLM + OA.