Figure 4
From: Cancer-associated fibroblast-derived exosome microRNA-21 promotes angiogenesis in multiple myeloma

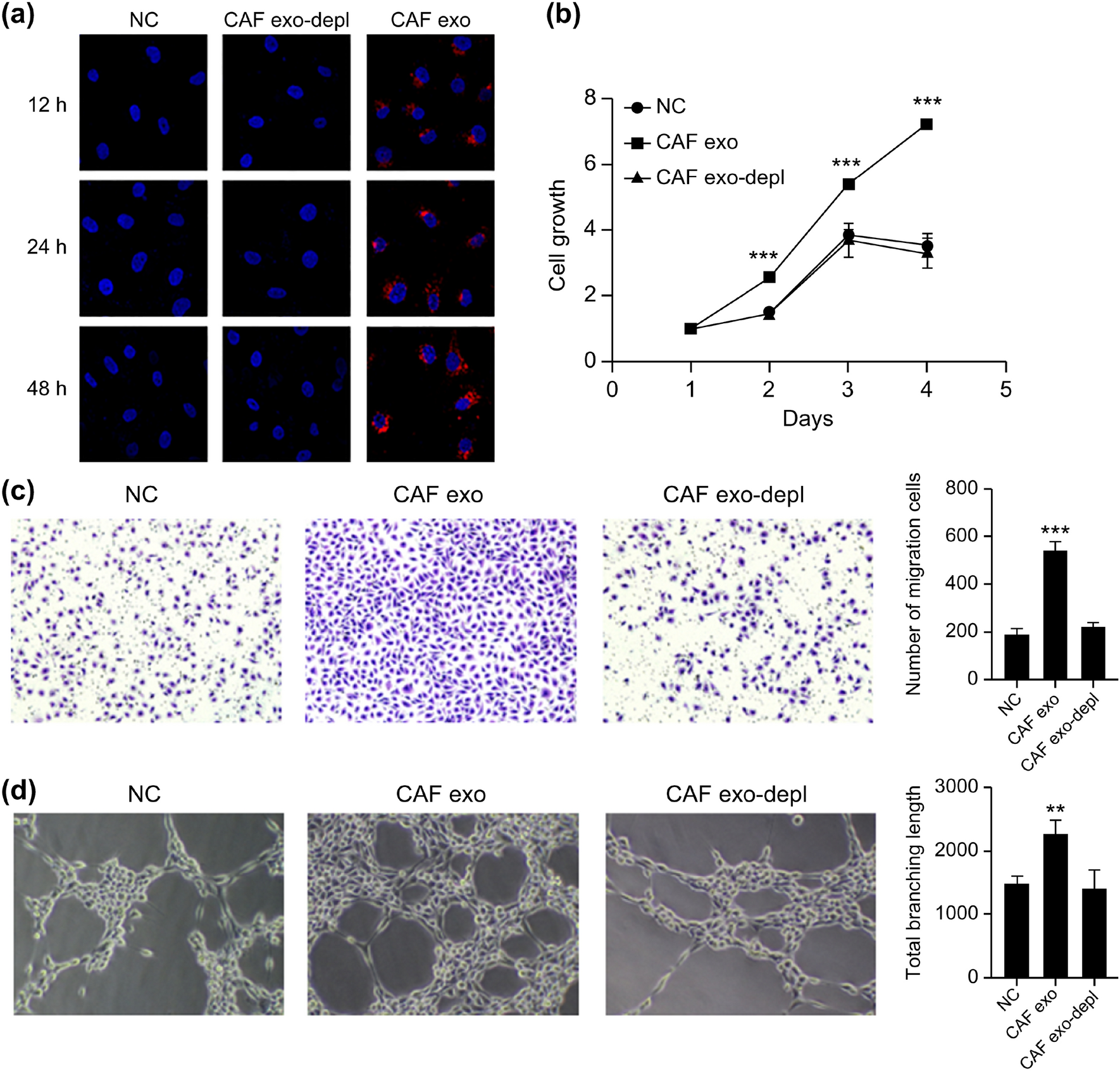
The effect of CAF-derived exosomes on MMECs. (a) The uptake of CAF exosomes by MMECs was observed by confocal microscopy (630 ×) (CAF exosomes marked in red and MMEC nuclei marked in blue); (b) CCK-8, (c) transwell migration assay, and (d) tubule formation assay were used to detect the effects of CAF exosomes and supernatant without exosomes on the proliferation, migration (100 ×), and tubule formation (100 ×) abilities of MMECs, respectively. **p < 0.01; ***p < 0.001.