Figure 1

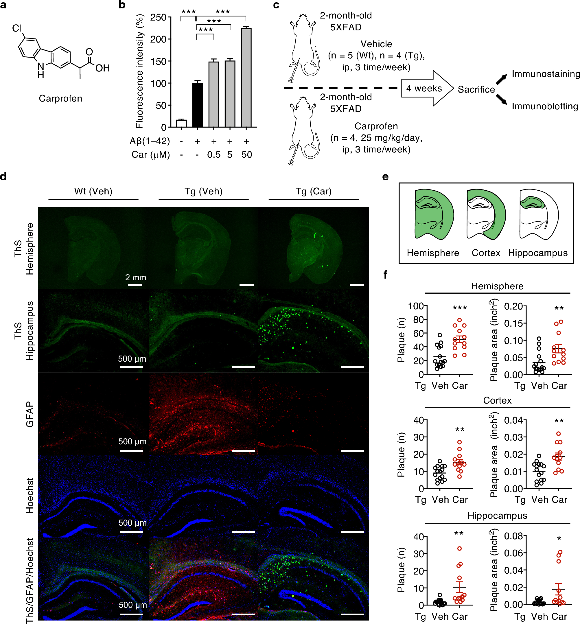
Carprofen accelerates Aβ fibrillization and increases Aβ plaque levels but decreased GFAP levels in 5XFAD mice brains. (a) Chemical structure of carprofen. (b) ThT assay exhibiting accelerated Aβ aggregation after three days of carprofen (0.5, 5, and 50 μM) incubation with monomeric Aβ(1–42) (50 μM) at 37 °C. The intensity levels were normalized to Aβ aggregates (100%, 3 days). (c) Timeline of in vivo experiment. (d) Representative immunostained hemisphere and hippocampus images of wild-type and 5XFAD transgenic mice after the administration of the vehicle (wild-type, n = 5; transgenic, n = 4) or carprofen (25 mg/kg/day, n = 4). Aβ plaques were stained with ThS (green), astrocytosis levels examined using GFAP antibody (red), and nuclear staining by Hoechst (blue). Scale bars = 2 mm (upper, hemisphere) and 500 μm (bottom, hippocampus). All hemisphere and hippocampus brain images are presented in the Supplementary Figs. S1 and S2, respectively. (e) Brain hemisphere, cortical, and hippocampal regions assessed for Aβ plaque measurements. (f) Quantitative measurements of Aβ plaque and area in hemisphere, cortical, and hippocampal brain regions after vehicle (black circle) or carprofen (red circle) treatment. Three consecutive brain sections were stained and quantified for each mouse. The data represent the mean ± SEM and the statistical analyses were performed by one-way analyses of variance (ThT data) and two-tailed unpaired t-test (plaque number and area densitometry) followed by Bonferroni’s post-hoc comparisons tests (*P < 0.05, **P < 0.01, ***P < 0.001, other comparisons not significant). Wt, wild-type; Tg, transgenic; ip, intraperitoneal; Veh, vehicle; Car, carprofen; ThS, thioflavin S.