Figure 2
From: Formalin-evoked pain triggers sex-specific behavior and spinal immune response

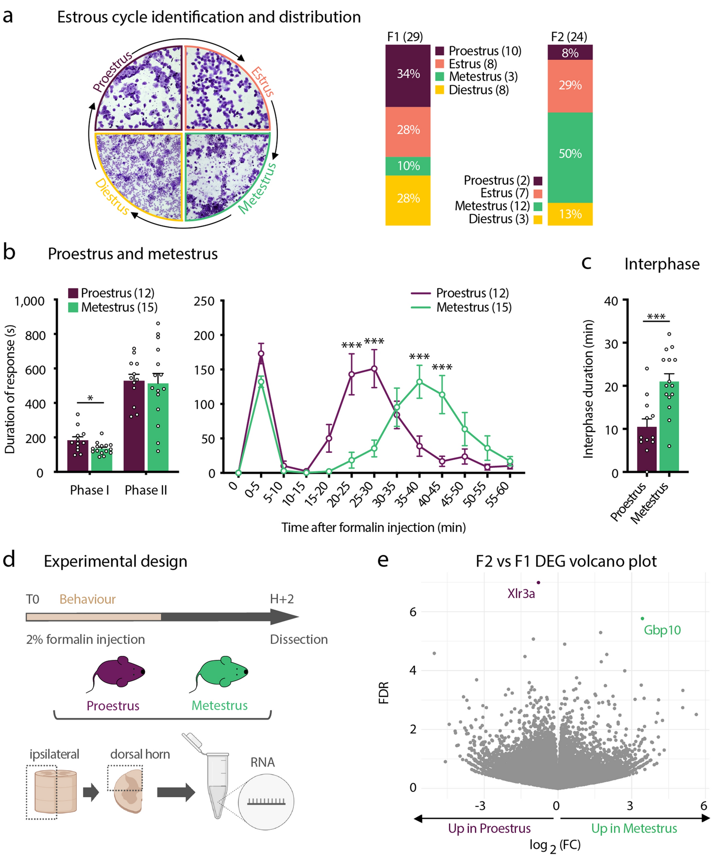
The duration of the interphase in females is influenced by the estrus cycle. (a) Vaginal cytology used for the identification of the different stages of the estrus cycle and the percentage of females in proestrus, estrus, metestrus and diestrus in F1 and F2 subgroups. (b) Cumulative duration (left) and time-course (right) of formalin-evoked nocifensive behavior (in seconds, s) in females in proestrus (n = 12) as compared to females in metestrus (n = 15). Data are presented as mean ± SEM. (*p < 0.05; ***p < 0.001). (c) Duration of the interphase (in minutes, min) in females in proestrus (n = 12) and females in metestrus (n = 15). Data are presented as mean ± SEM. (***p < 0.001). (d) Illustration of the experimental design for RNA-Seq preformed on the dorsal horn of the spinal cord (DHSC) of proestrus (n = 6) and metestrus (n = 6) females following formalin injection. (e) Volcano-plot representation of the RNA-Seq data, highlighting the transcripts enriched in proestrus females and those in metestrus females (FDR5).