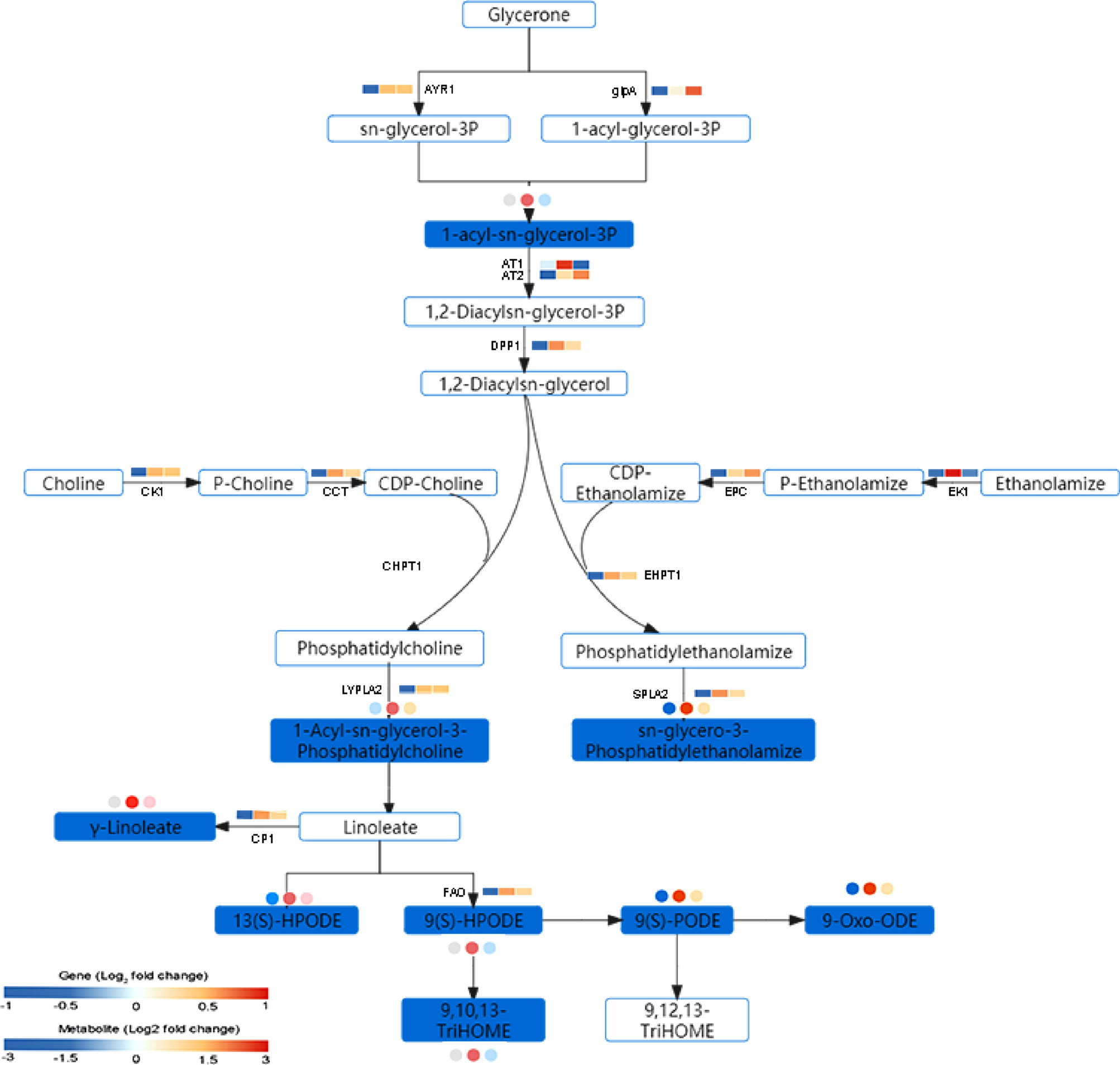
Figure 9

The DEGs and DEMs involved in the glycerophospholipid and linoleic acid metabolism during the initiation process of fruiting body. The blue rectangle represents the significantly accumulated metabolites. The rectangle was divided into three equal parts (the left of the rectangle represents DEGs in S1, the middle represented DEGs in S2, and the right represented DEGs in S3. The circle represented DEMs, three equal parts was similar to DEGs. glpA glycerol-3-phosphate dehydrogenase, AYR1 1-acylglycerone phosphate reductase, DPP1 diacylglycerol diphosphate phosphatase, AT2 acyltransferase, CK choline kinase, CCT cytidylyltransferase, EPC ethanolamine-phosphate cytidylyltransferase, AT1 acyltransferase1, EK ethanolamine kinase, CHPT1 CDP choline transferase, EHPT1 CDP ethanolamine transferase, LYPLA2 cytosolic phospholipase A2, SPLA2 ethanolaminephosphotransferase, CP1 cytosolic phospholipase, FAO fatty acid oxygenase.