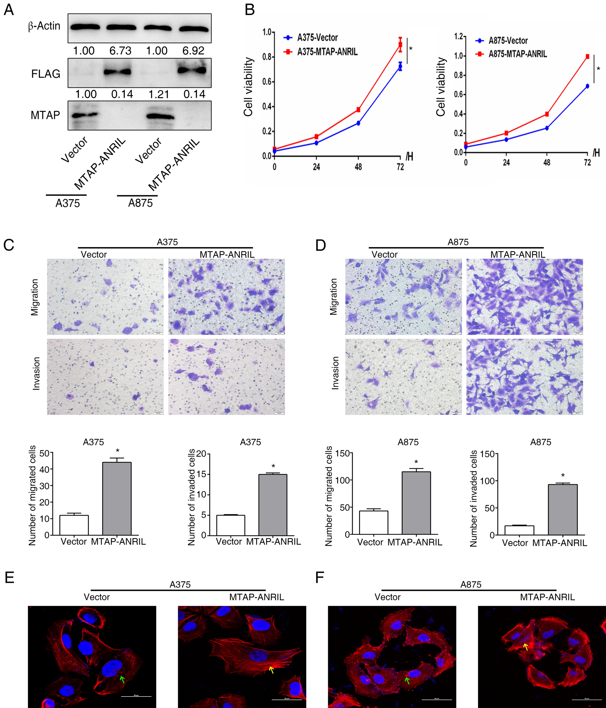
Figure 1

Overexpression of MTAP-ANRIL promoted melanoma migration, invasion and proliferation in vitro. (A) The MTAP-ANRIL fusion gene plasmid with Flag was transinfected into A375 and A875 cells. Western blot analysis showed that the expression of Flag which represented the plasmid was successfully transinfected into cells, and the expression of MTAP which was truncated protein after transfecting the MTAP-ANRIL plasmid. (B) CCK8 assays indicated that overexpression of MTAP-ANRIL promoted the cell viability of A375 (left) and A875 (right) melanoma cells. (C, D) Representative cell images and quantifications from transwell migration and invasion assays with A375 cells (C) and A875 cells (D) overexpressing the MTAP-ANRIL fusion gene. (E, F) MTAP-ANRIL overexpression diminished the epithelial phenotype of A375 (E) and A875 (F) melanoma cells. F-actin cytoskeletal arrangement was examined by fluorescence microscopy in melanoma cells. Green arrows: punctate F-actin, yellow arrows: cortical F-actin organized as a curvilinear network. The data are presented as the mean ± SD values. *P < 0.01.