Figure 4
From: Generation of pulsatile ERK activity in mouse embryonic stem cells is regulated by Raf activity

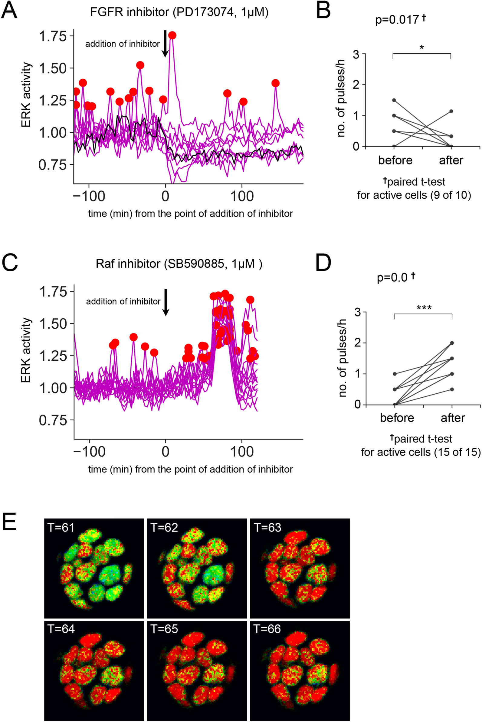
(A) Result of peak detection analysis of FRET data in maintenance (+ LIF) condition before and after addition of FGFR inhibitor PD173074 (1 μM) at the time point between T = 40 and 41 (120–123 min) (N = 10). (B) Before-after graph for ERK activity in each active cell before and after addition of FGFR inhibitor in + LIF condition. Vertical axis indicates number of pulses/hour. Note that only active cells (9 of 10 cells) are plotted. Result of paired t-test (P = 0.017) is shown in the graph. (C) Result of peak detection analysis of FRET data in + LIF condition before and after addition of Raf inhibitor SB590885 (1 μM) at the time point between T = 40 and 41 (120–123 min) (N = 15). Data from 2 out of 9 analyzed colonies is shown. (D) Before-after graph for ERK activity in each active cell before and after addition of Raf inhibitor in + LIF condition. Only active cells (15 of 15, in this case, all cells) are plotted. Result of paired t-test (P = 0.0) is shown in the graph. (E) FRET ratio images after addition of Raf inhibitor SB590885 (T = 61–66 (183–198 min)) in + LIF condition. Significance levels of statistical tests are indicated as *P < 0.05; **P < 0.01; ***P < 0.001.