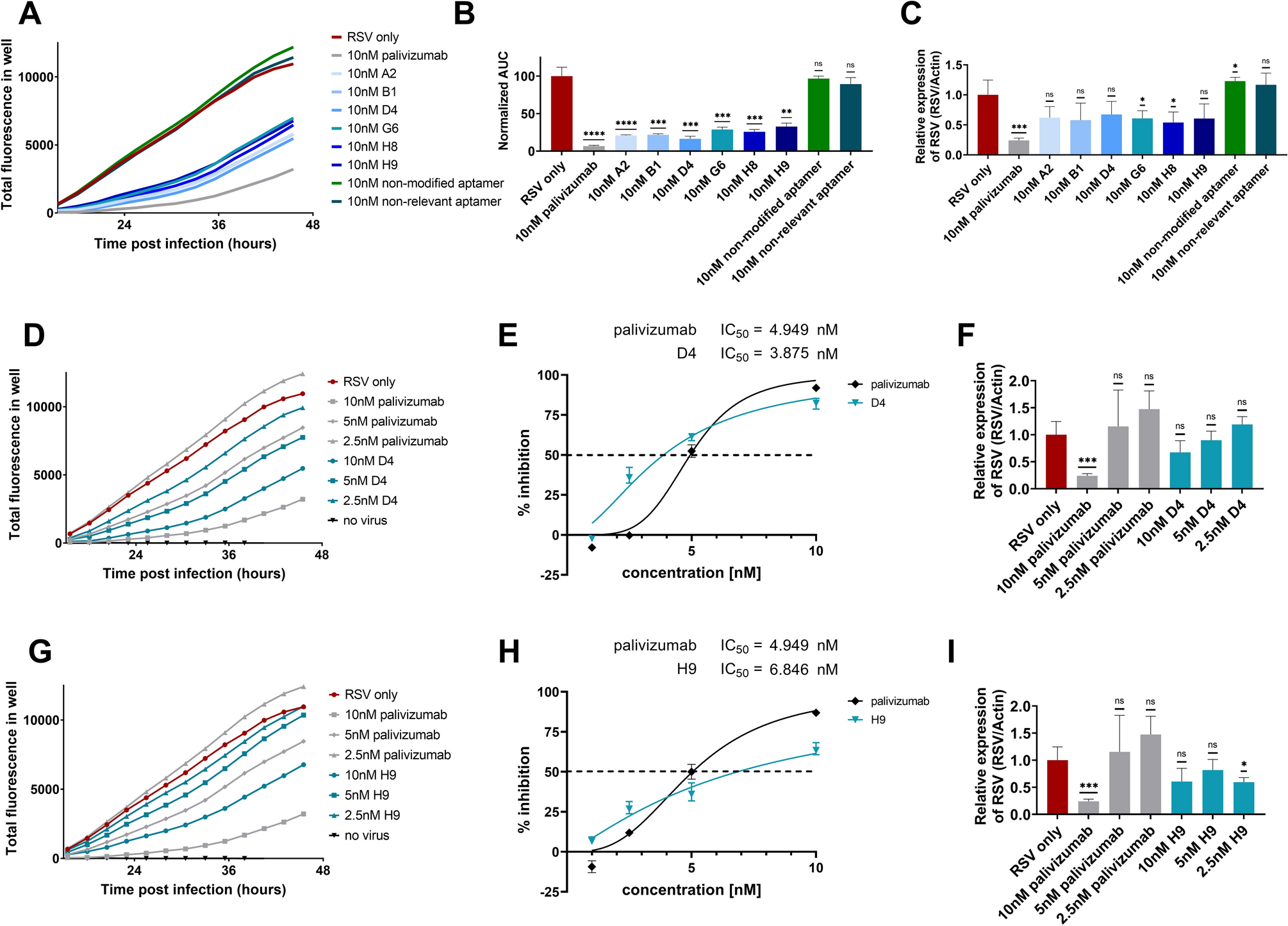
Figure 4

Modified aptamers exhibit antiviral effect upon RSV infection. Total fluorescence (TF) was measured of the rgRSV infected A549 cell culture (MOI of 1). Palivizumab or the aptamers (A2, B1, D4, G6, H8, H9, non-modified and non-relevant aptamers) were pre-incubated with rgRSV prior to infection. (A) Lower TF is measured when rgRSV is pre-treated with modified aptamers or palivizumab in comparison to infection with mock-treated RSV. The non-modified aptamer or a non-relevant aptamer had marginal effect on virus neutralization. (B) Area under the curve (AUC) was calculated, mean and standard deviations of three replicates are shown. (C) Rt-qPCR of the viral RNA (performed 48 h post-infection) in infected A549 cells verifies the antiviral effect of modified aptamers (D, G). The most promising aptamer candidates, D4 and H9, demonstrate the highest virus neutralizing capability. (E, H) Percent inhibition (calculated from the AUC) compared to the mock-treated rgRSV control. RgRSV infection is reduced by palivizumab and D4 or H9 in a very similar, concentration dependent manner. Error bars indicate the standard deviation of three individual experiments (N = 3), the dashed lines indicate 50% inhibition. (F, I) Reduction in the amount of viral genome detected in the infected A549 cells also signifies the antiviral effect of the modified aptamers. P-values were calculated using unpaired t-test by comparing the “RSV only” group to the other groups (*P < 0.05, **P < 0.005, ***P < 0.001, ****P < 0.0001, ns = not significant).