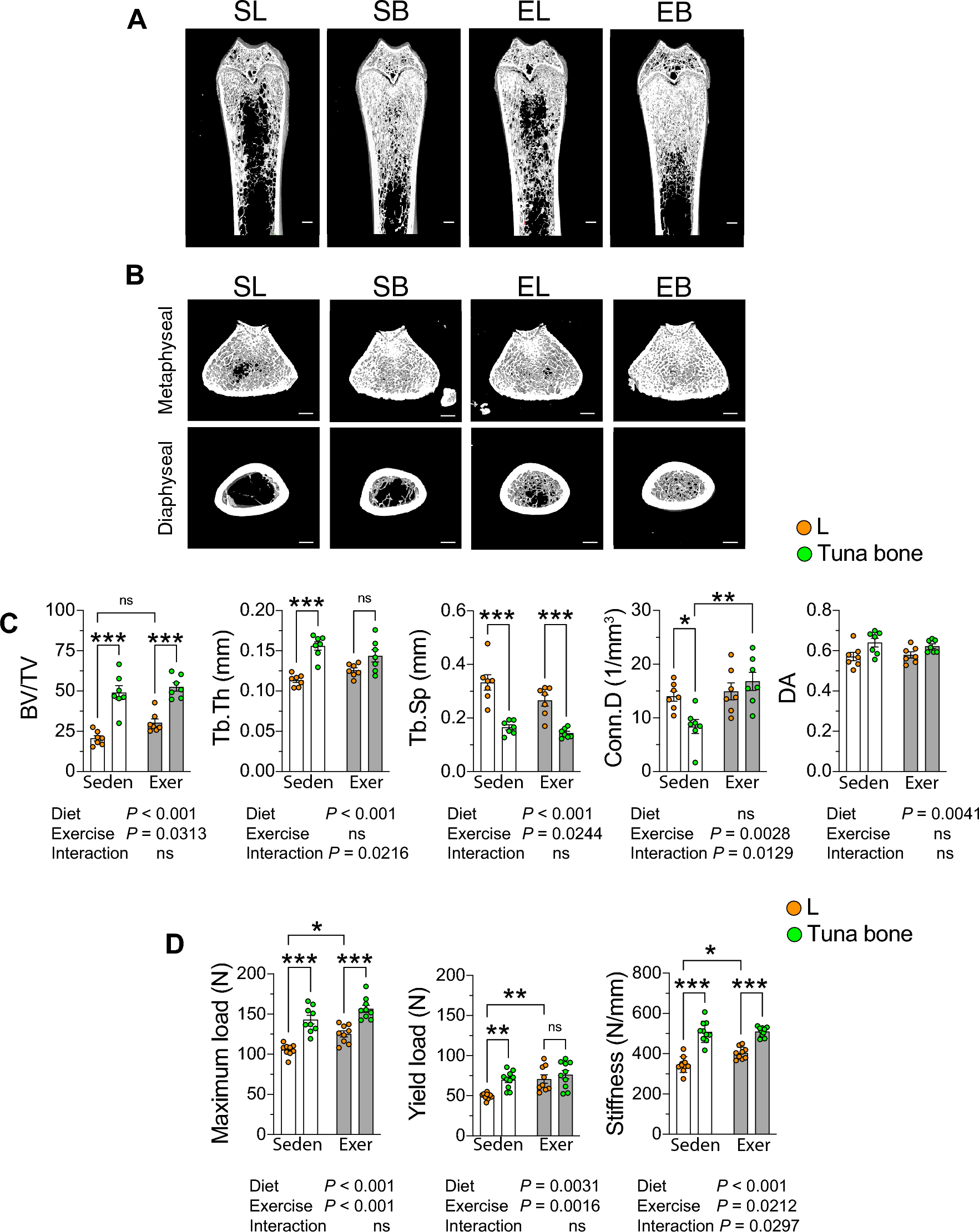
Figure 6

Voluntary running exercise improved bone microstructure and mechanical property in calcium insufficiency-induced osteoporosis. Experimental design was similar to Fig. 5. (A) Representative images of three-dimensional reconstruction of metaphyseal distal femur (longitudinal view), (B) representative images of three-dimensional reconstruction of metaphyseal distal femur (upper panels) and diaphyseal mid-shaft femur (lower panels), Scale bars, 1 mm, (C) bone microstructure analyzed by ultra-high resolution micro-computed tomography at distal femur, (D) mechanical properties analyzed by 3-point bending apparatus at femoral mid-shaft. Results are expressed as means ± SE. Statistical analysis was conducted using two-way ANOVA with diet (L or tuna bone calcium supplement diet) and exercise (sedentary or exercise) as between-subject factors, followed by Tukey’s multiple comparisons post-hoc test. *P < 0.05, **P < 0.01, and ***P < 0.001.