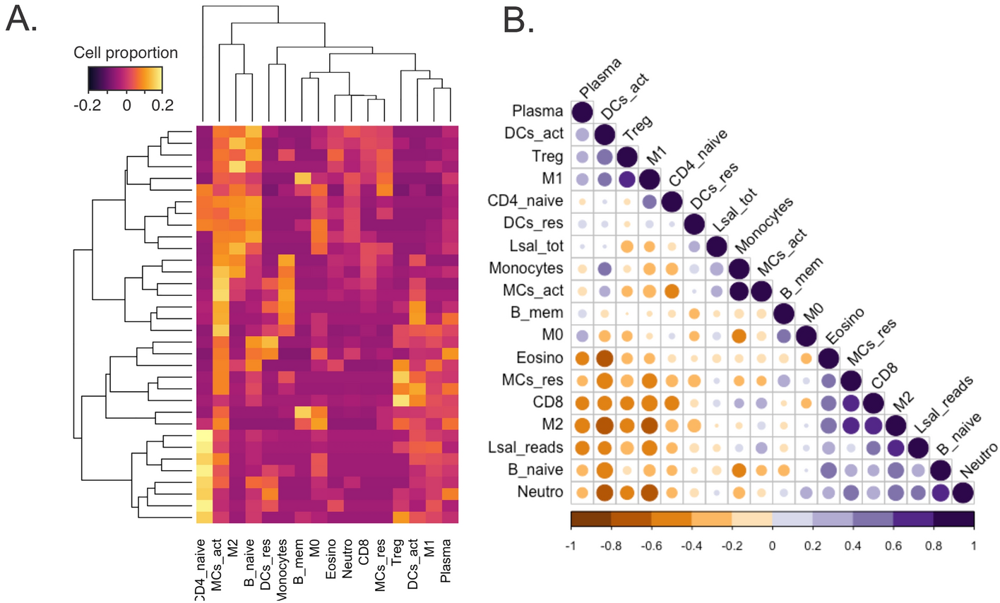
Figure 6

Proportions of cellular effectors were detected in the fin transcriptome by deconvolution. (A) A Heat-map of cellular populations in Coho fin was constructed based on transcriptomic signals from each fin sample (individual rows represent individual fin samples) with yellow indicating higher proportions and purple lower proportions of particular cell type signatures (generated in GSEA). (B) The correlation plot shows a significant negative association between Lsal reads (FPKM) and plasma cells, activated DCs, Treg T cells, M1 macrophages, CD4 + T cells. In contrast, Lsal reads were positively associated with MCs (resting and activated), CD8 + cells (CTLs), M2 macrophages, neutrophils and naïve B cells (FPKM).