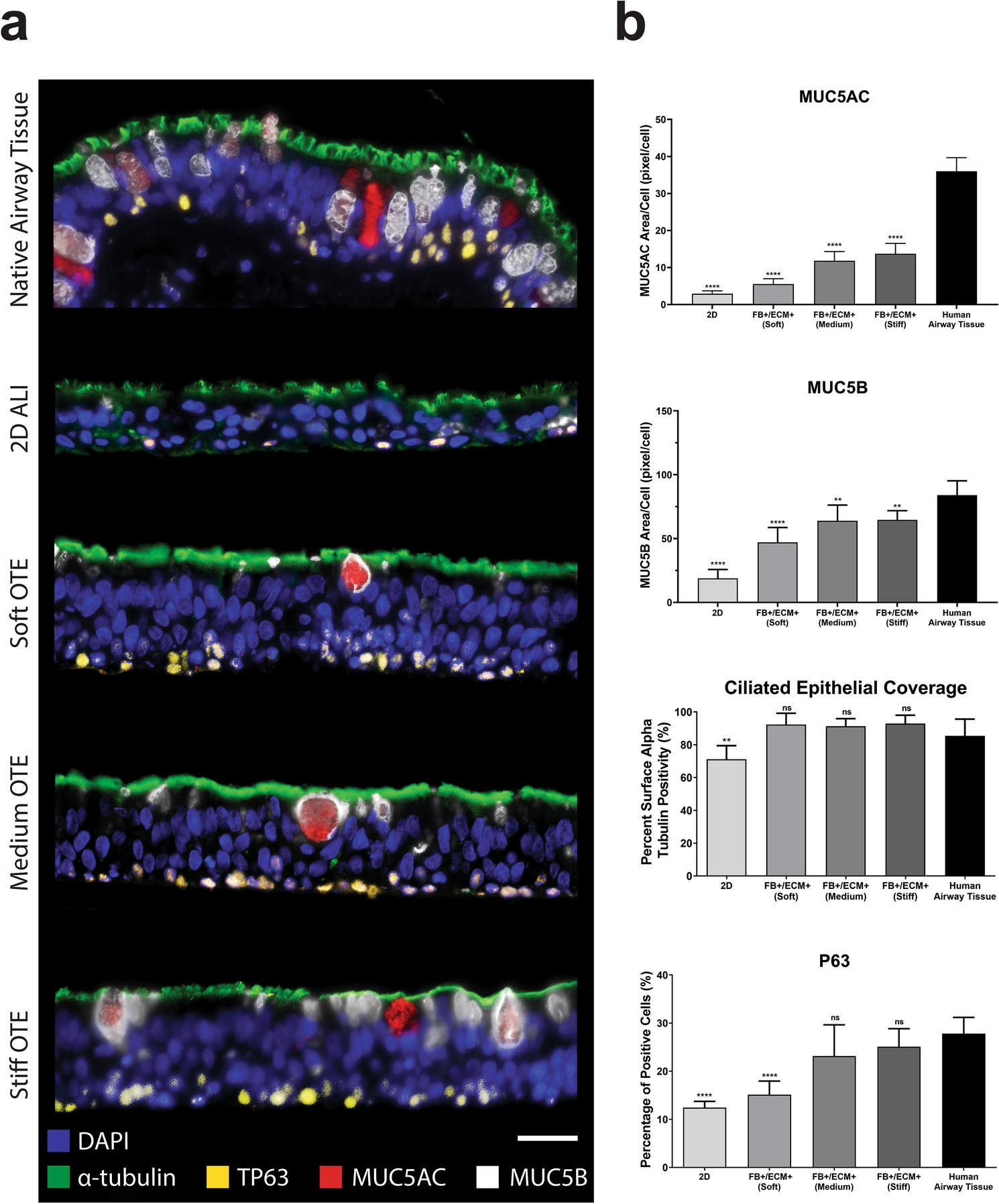
Figure 5

Multispectral analysis of epithelial differentiation markers. (a) Representative multispectral staining of human airway tissue, 2D ALI culture, and the complete OTE models for detection of the following markers: DAPI (blue), acetylated tubulin (green), MUC5B (white), MUC5AC (red), and TP63 (yellow) (Scale bar = 25 μm). (b) Associated quantitative analysis of HBE differentiation markers (acetylated tubulin, MUC5AC, MUC5B, and TP63) between the standard 2D ALI culture, OTE models, and human airway tissue (n = 6). (ns not significant, **p < 0.01, ***p < 0.001, ****p < 0.0001).