Figure 2
From: A novel prognostic model for hepatocellular carcinoma based on pyruvate metabolism-related genes

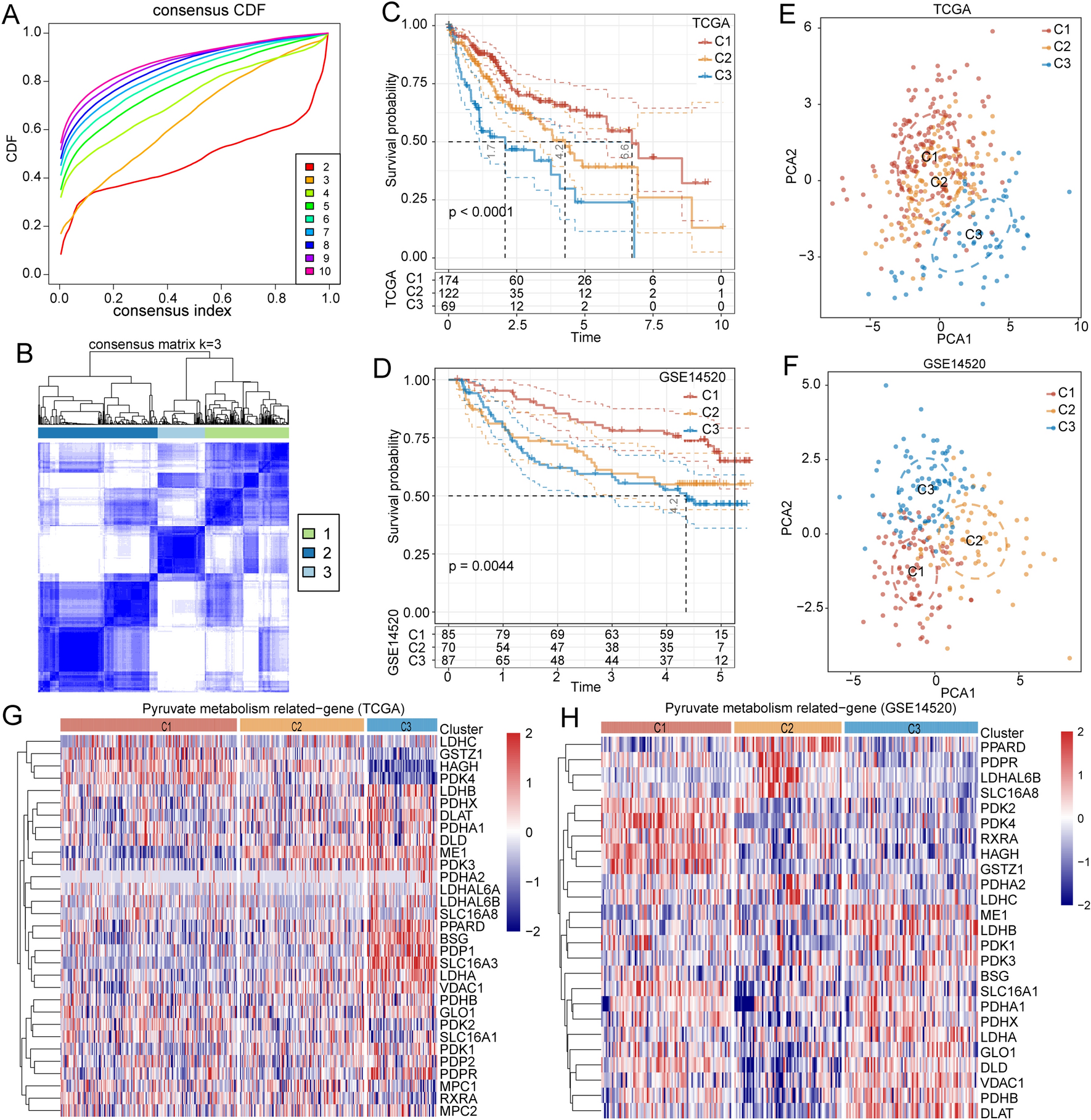
Establishment of molecular subtypes of HCC based on pyruvate metabolism-related genes. (A) The curve of the cumulative distribution function. (B) Clustering heatmap of samples when consensus matrix k was 3. (C-D) Kaplan–Meier survival analysis of the three clusters in the TCGA (C) and GSE14520 (D) datasets. (E–F) Principal component analysis of the three clusters in the TCGA (E) and GSE14520 (F) datasets. (G-H) Expression heatmap of pyruvate metabolism-related genes in the TCGA (G) and GSE14520 (H) datasets.