Figure 6

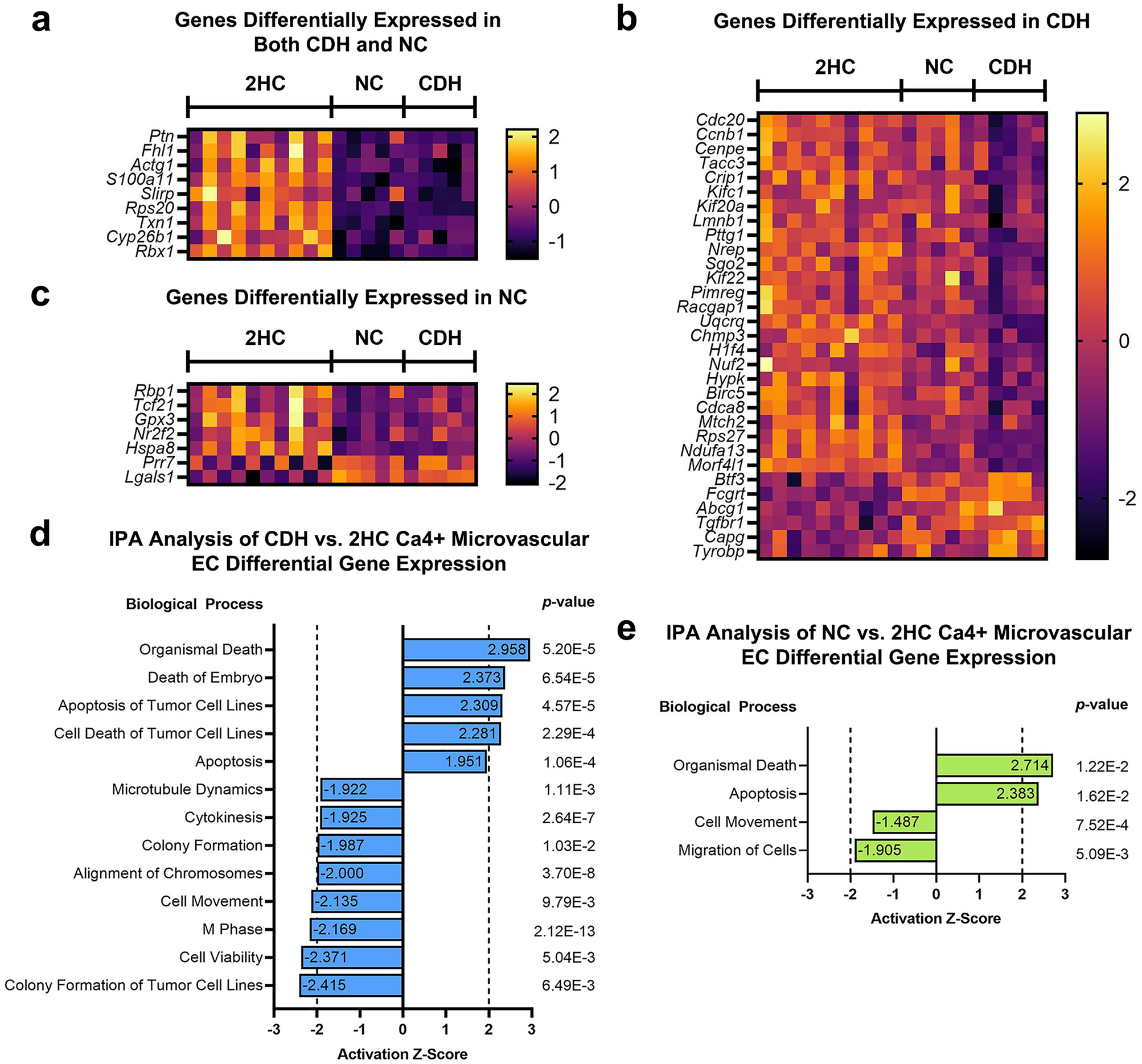
Differentially expressed genes within Ca4+ microvascular endothelial cells predicted reduced cell division, reduced cell movement and increased apoptosis in CDH. Differential gene expression was determined for both CDH and NC lungs compared to healthy controls and analyzed by Ingenuity Pathway Analysis (IPA). Expression of genes attached to biological pathways detected by IPA are shown in heatmaps as differentially expressed in both CDH and NC lungs (a), differentially expressed in only CDH lungs (b) and differentially expressed in only NC lungs (c). Differentially expressed Ca4+ microvascular endothelial cell genes identified in the heatmaps are sorted by smallest to largest log2FC. Several biological processes related to cell cycle and cell division were predicted by IPA to be uniquely downregulated in E21.5 CDH Ca4+ enodthelial cells (d). IPA predicted increased apoptosis, organismal death and cell movement in these cells from both the CDH and NC groups (d, e). Activation states for the different biological processes were inferred from z-scores, which relate experimentally observed differential gene expression with literature-derived directions of effect to predict implicated biological functions independent of the associated p-values. Activation z-scores ≥|2| were considered most significant by convention.