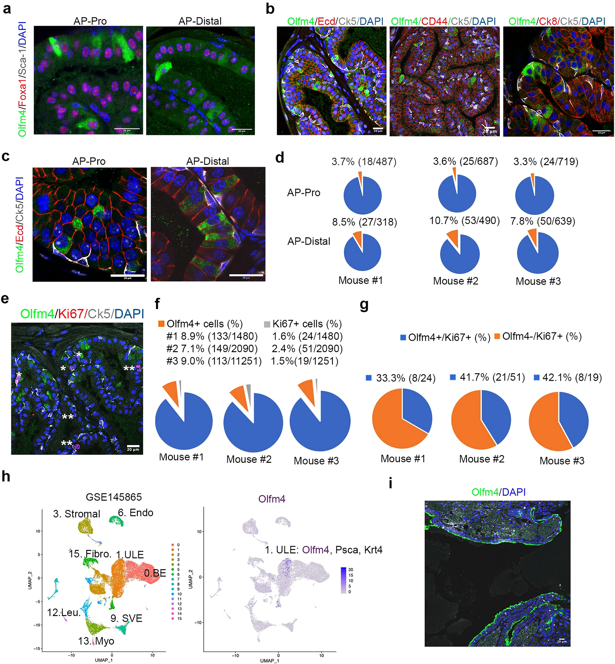
Figure 1

Olfm4 is strongly expressed in epithelial cells of anterior prostate and urethral tube of adult mice. (a) Representative merged images from triple-color immunofluorescent staining in anterior prostate of adult mice with Olfm4, Foxa1, and Sca-1 antibodies. AP-Pro, proximal anterior prostate; AP-Distal, distal anterior prostate. Scale bars: 20 μm. Blue represents DAPI nuclear staining. (b) Representative merged images from triple-color immunofluorescent staining in anterior prostate of adult mice with Olfm4, Ck5, and E-cadherin (Ecd), CD44, and Ck8 antibodies. Scale bars: 20 μm. Blue represents DAPI nuclear staining. (c) Representative merged images from triple-color immunofluorescent staining in anterior prostate of adult mice with Olfm4, E-cadherin (Ecd) and Ck5 antibodies. Scale bars: 20 μm. Blue represents DAPI nuclear staining. (d) Quantitation of the Olfm4+ cells within the proximal and distal AP of adult mice from 1C. Data were obtained from analysis of single-color images from immunofluorescent staining with Olfm4 antibody using the 3D objects counter function (Image J) from a total of 5–10 images for each individual mouse. (e) Representative merged images from triple-color immunofluorescent staining in AP of Olfm4 wild-type adult mice with Olfm4, Ki67, and Ck5 antibodies. Scale bars: 20 μm. Blue represents DAPI nuclear staining. One asterisk indicates Olfm4+/Ki67+ cells; two asterisks indicate Olfm4-/Ki67+ cells. (f) Quantitation of the Olfm4+ or Ki67+ cells within the AP of Olfm4 wild-type adult mice. (g) Quantitation of Olfm4 expression in Ki67+ cells within the AP of Olfm4 wild-type adult mice. (h) UMAP plots of integrated data from single-cell RNA sequencing of the adult mouse urethra GSE145865 dataset. Left panel shows 16 clusters of total urethral epithelium cells; right panel shows Olfm4-expressing cells (purple color) in cluster 1, urethral luminal epithelial cells (ULE). (i) Representative single-color image from immunofluorescent staining in urethral epithelium of lower urinary-tract sagittal sections of adult mice with Olfm4 antibody. Scale bar: 20 μm. Blue represents DAPI nuclear staining.